elecena.pl

315MHz/433MHz Low-Noise Amplifier for Automotive RKE

Analog Devices

315MHz/433MHz Low-Noise Amplifier for Automotive RKE RSS Sample
  • Darmowa próbka
MPN:
MAX2634
Producent:
ANALOG DEVICES
Dodany do bazy:
Ostatnio widziany:

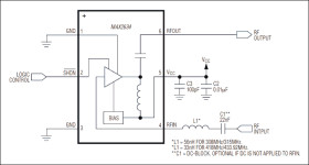
The MAX2634 low-noise amplifier (LNA) with low-power shutdown mode is optimized for 315MHz and 433.92MHz automotive remote keyless entry (RKE) applications. At 315MHz, the LNA achieves 15.5dB power gain and a 1.25dB noise figure while only consuming 2.5mA of supply current from a 2.2V to 5.5V power supply. An integrated logic-controlled low-power shutdown mode reduces power consumption to 0.1µA and replaces the two transistors typically required to implement the shutdown function in discrete-based RKE LNA solutions. The device further reduces component count by integrating the output matching and DC-blocking components, and only requires a single inductor to match the input for best noise figure and input return loss.

The device is available in a small 6-pin (2.0mm x 2.2mm x 0.9mm) lead-free SC70 package for automotive applications that require visual inspection of PCB solder connections.

Applications

* Remote Keyless Entry (RKE)

* Tire Pressure Monitoring Systems (TPMS)

* Security

* Garage Door Openers

* Telemetry Receivers

* Optimized for 308MHz, 315MHz, 418MHz, and 433.92MHz

* 2.2V to 5.5V Supply Voltage Range

* Low Operating Supply Current

* 2.5mA (typ), 4mA (max)

* Logic-Controlled 1µA (max) Shutdown

* Typical Performance at 315MHz

* 1.25dB Noise Figure

* -16dBm Input IP3

* 15.5dB Power Gain

Elecena nie prowadzi sprzedaży elementów elektronicznych, ani w niej nie pośredniczy.

Produkt pochodzi z oferty sklepu