elecena.pl

Low-Noise, 2.5GHz Downconverter Mixer

Analog Devices

Low-Noise, 2.5GHz Downconverter Mixer RSS Sample
  • Darmowa próbka
MPN:
MAX2690
Producent:
ANALOG DEVICES
Dodany do bazy:
Ostatnio widziany:
Zmiana ceny:
-100% (18.01.2025)
Poprzednia cena:
2.68

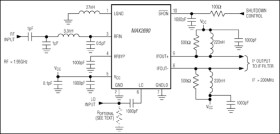
The MAX2690 is a miniature, low-noise, low-power downconverter mixer designed for use in portable consumer equipment. Signals at the RF input port are mixed with signals at the local-oscillator (LO) port using a double-balanced mixer. The RF port frequency range is 400MHz to 2500MHz. The LO port frequency range is 700MHz to 2500MHz. The IF frequency range is 10MHz to 500MHz, provided the LO and RF frequencies are chosen appropriately.

The IF port is differential, which provides good linearity and low LO emissions, as well as providing compatibility with applications using differential IF filters, such as CDMA cellular phones. The mixer noise figure is 10dB at 900MHz.

The MAX2690 draws 16mA at VCC = 3V and operates from a +2.7V to +5.5V supply. A logic-controlled shutdown mode reduces the supply current to less than 1µA, making it ideal for battery-operated equipment. This device is offered in a miniature 10-pin µMAX package.

Applications

* 2.45GHz Industrial-Scientific-Medical (ISM) * Band Radios * Cell Phones/Cordless Phones * Code-Division Multiple Access (CDMA) * Communication Systems * Handheld Radios * Personal Communications Systems (PCS) * Wireless Local Area Networks (WLANs)

* 7.6dBm Input Third-Order Intercept Point

* 10dB Downconverter Mixer Noise Figure

* 7.9dB Gain

* 400MHz to 2500MHz Wideband Operation

* Low Cost

* +2.7V to +5.5V Single-Supply Operation

* < 1µA Shutdown Mode

* Ultra-Small 10-Pin µMAX Package

Elecena nie prowadzi sprzedaży elementów elektronicznych, ani w niej nie pośredniczy.

Produkt pochodzi z oferty sklepu