elecena.pl

Integrated Powerline Communication Analog Front-End Transceiver and Line Driver

Analog Devices

Integrated Powerline Communication Analog Front-End Transceiver and Line Driver RSS Sample
  • Darmowa próbka
MPN:
MAX2981
Producent:
ANALOG DEVICES
Dodany do bazy:
Ostatnio widziany:

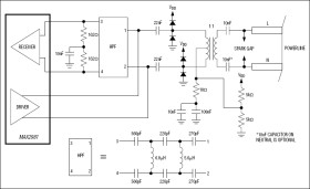
The MAX2981 powerline communication analog front-end (AFE) and line-driver IC is a state-of-the-art CMOS device that delivers high performance at low cost. This highly integrated design combines an analog-to-digital converter (ADC), digital-to-analog converter (DAC), adaptive gain control (AGC), filters, and line driver on a single chip. The MAX2981 substantially reduces previously required system components and complies with the HomePlug® 1.0 standard.

Combined with Maxim's integrated PHY/MAC digital baseband, the device delivers the most flexible and cost-effective solution. The advanced design of the MAX2981 allows operation without external control, enabling simplified connection to a variety of HomePlug 1.0 digital PHY ICs.

The MAX2981 is specified over the -40°C to +105°C automotive temperature range and is offered in a 64-pin lead-free LQFP package. The device is qualified to the AEC-Q100 Rev F automotive standard.

Applications

* Broadband-over-Powerline (BPL) * Building Automation * Energy Management * Industrial Automation * IPTV Distribution * Local Area Networking (LAN) * Remote Monitoring and Control

* HomePlug 1.0 Compliant

* Fully Integrated AFE and Line Driver

* Fully Compatible with the MAX2982/MAX2986

* Pin-to-Pin Compatible with the MAX2980

* Seamless Interface to Third-Party PHY ICs

* Fully Integrated, 10-Bit, 50Msps ADC and DAC

* 56dB Adaptive Gain Control

* Line Impedance Drive Capability as Low as 10Ω

* Line-Driver Bypass Mode

* 220mA in Rx Mode and 150mA in Tx Mode at 3.3V

* -40°C to +105°C Operating Temperature Range

* AEC-Q100 Rev F (Automotive) Qualified

* 64-Pin LQFP Package

Elecena nie prowadzi sprzedaży elementów elektronicznych, ani w niej nie pośredniczy.

Produkt pochodzi z oferty sklepu