elecena.pl

SPI/I²C UART with 128-Word FIFOs in WLP

Analog Devices

SPI/I²C UART with 128-Word FIFOs in WLP RSS Sample
  • Darmowa próbka
MPN:
MAX3108
Producent:
ANALOG DEVICES
Dodany do bazy:
Ostatnio widziany:

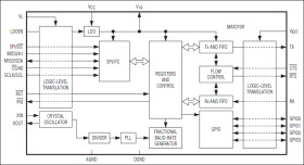
The MAX3108 small form factor universal asynchronous receiver-transmitter (UART) with 128 words each of receive and transmit FIFOs is controlled through a serial I²C or SPI controller interface. Auto-sleep and shutdown modes help reduce power consumption during periods of inactivity. A low 500µA (max) supply current and tiny 25-bump WLP (2.1mm x 2.1mm) package make the MAX3108 ideal for low-power portable devices. The MAX3108 operates from a low supply voltage of 1.71V to 3.6V.

Baud rates up to 24Mbps make the MAX3108 suitable for today’s high data rate applications. A phase-locked loop (PLL), predivider, and fractional baud-rate generator allow high-resolution baud-rate programming and minimize the dependency of baud rate on reference clock frequency.

Four GPIOs can be used as inputs, outputs, or interrupt inputs. When configured as outputs, they can be programmed to be open-drain outputs and sink up to 20mA of current.

The MAX3108 is ideal for portable and handheld devices, is available in a 25-bump (2.1mm x 2.1mm) 0.4mm pitch WLP package, and is specified over the -40°C to +85°C extended temperature range.

Applications

* Low-Power Handheld Devices * Medical Systems * Mobile Internet Devices * Point-of-Sale Systems * Portable Communication Devices

* 24Mbps (max) Baud Rate

* Integrated PLL and Divider

* 1.71V to 3.6V Supply Range

* High-Resolution Programmable Baud Rate

* SPI Up to 26MHz Clock Rate

* Fast Mode Plus I²C Up to 1MHz

* Automatic Active-Low RTS and Active-Low CTS Hardware Flow Control

* Automatic XON/XOFF Software Flow Control

* Special Character Detection

* 9-Bit Multidrop Mode Data Filtering

* SIR- and MIR-Compliant IrDASM Encoder/Decoder

* Flexible Logic Levels on the Controller and Transceiver Interfaces

* Four Flexible GPIOs

* Line Noise Indication

* Shutdown and Auto-Sleep Modes

* Low 35µA (max) VCC Shutdown Current

* Register Compatible with the MAX3107

* Tiny, 25-Bump WLP Package (2.1mm × 2.1mm)

Elecena nie prowadzi sprzedaży elementów elektronicznych, ani w niej nie pośredniczy.

Produkt pochodzi z oferty sklepu