Industrial, Octal, Digital Input Translator
Analog Devices
RSS
Sample
- Darmowa próbka
- MPN:
- MAX31915
- Producent:
- ANALOG DEVICES
- Dodany do bazy:
- Ostatnio widziany:
- Zmiana ceny:
- -100% (20.01.2025)
- Poprzednia cena:
- 3.09
Sugerowane produkty dla as0
For new designs, please refer to MAX22195 ›
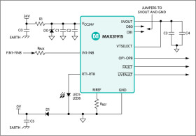
The MAX31915 translates and conditions the 24V digital output of sensors and switches used in industrial, process, and building automation to 5V CMOS-compatible signals required by microcontrollers. It provides the frontend interface circuit of a programmable logic controller (PLC) digital input module.
The signal voltage translation is performed in conjunction with input current limiting and lowpass filtering. Input current-limiting allows a significant reduction in power consumed from the field-supply voltage, as compared to traditional discrete resistor-divider implementations.
Selectable on-chip lowpass filters allow flexible debouncing and filtering of sensor inputs based on the application. When no filtering is selected, the IC is capable of detecting pulses as short as 0.75µs at its field inputs.
All 8 input channels are translated to CMOS logic levels and are presented in parallel on the eight output pins for direct or galvanically-isolated interface with a controller ASIC or micro.
The on-chip 5V voltage regulator can be used to power external optocouplers, digital isolators, or other external 5V circuitry.
For ultra-low-power applications and lowest possible heat dissipation, Maxim Integrated plans to offer a pin-compatible version of this device; the MAX31914. The MAX31914 uses patent-pending circuit techniques to achieve further reduction of power beyond what is possible by input current limiting alone. Contact the factory for availability.Applications
* Digital Input Modules for Programmable Logic Controllers (PLCs) * Industrial Automation, Building Automation * Process Automation
* Flexible Supply Options Enables Usage in 24V, 12V, and 5V Supplied Systems
* 7V to 36V Wide Operating Field Supply Range
* Device Can Be Optionally Powered from the Logic-Side Using a 5V Supply
* Low Power and Low Heat Dissipation
* Very Low Quiescent Current
* Extremely Accurate and Stable Input Current Limiters
* Configurability Enables a Wide Range of Standard and Custom Applications
* Configurable Inputs for IEC 61131-2 Input Types 1, 2, and 3 or for Standard CMOS Logic Levels
* 0.5mA to 6mA Configurable Input Current Limiting
* Selectable Input Filtering and Debounce: 0, 25µs, 0.75ms, and 3ms Settings
* High Integration Reduces BOM Count and Board Space
* 8 High-Voltage Input Channels (36V Max)
* 8 CMOS Logic Outputs for High-Speed Simultaneous Transfer of All Input States to the Controller
* On-Chip 5V Regulator
* On-Chip Overtemperature Indicator
* On-Chip Field-Supply Voltage Monitor
* High HBM ESD Immunity on all Field Input Pins (15kV HBM)
Elecena nie prowadzi sprzedaży elementów elektronicznych, ani w niej nie pośredniczy.
Produkt pochodzi z oferty sklepu Analog Devices