elecena.pl

3.3V, 2.5Gbps Low-Power Transimpedance Amplifier

Analog Devices

3.3V, 2.5Gbps Low-Power Transimpedance Amplifier RSS Sample
  • Darmowa próbka
MPN:
MAX3271
Producent:
ANALOG DEVICES
Dodany do bazy:
Ostatnio widziany:

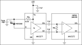
The MAX3271 transimpedance amplifier provides a compact low-power solution for 2.5Gbps communications. It features 495nA input-referred noise, 2GHz bandwidth, and 2mA AC input overload.

The MAX3271 is a compact 30mil x 50mil die and requires no external compensation capacitor. It operates from a single +3.3V supply and consumes 83mW. A space-saving filter connection is provided for positive bias to the photodiode through a 750Ω resistor to VCC. These features allow easy assembly into a TO-46 or TO-56 header with a photodiode.

The MAX3271 has a typical optical dynamic range of -21dBm to +3dBm in a shortwave configuration or -24dBm to 0dBm in a longwave configuration. The MAX3271 and MAX3272 provide a two-chip solution for Gigabit Ethernet and Fibre Channel receiver applications.

Applications

* 2.5Gbps Optical Receivers * Fibre Channel Optical Receivers * Gigabit Ethernet Optical Receivers * SONET/SDH Receivers * System Interconnects

* Single +3.3V Power Supply

* 83mW Power Consumption

* 495nA Input-Referred-Noise

* 2GHz Bandwidth

* 2mA AC Input Overload

* 30mil x 50mil Die Size

Elecena nie prowadzi sprzedaży elementów elektronicznych, ani w niej nie pośredniczy.

Produkt pochodzi z oferty sklepu