elecena.pl

Ultra-Low-Leakage, Single-Ended, Monolithic, CMOS Analog Multiplexer

Analog Devices

Ultra-Low-Leakage, Single-Ended, Monolithic, CMOS Analog Multiplexer RSS Sample
  • Darmowa próbka
MPN:
MAX329
Producent:
ANALOG DEVICES
Dodany do bazy:
Ostatnio widziany:
Zmiana ceny:
-100% (21.01.2025)
Poprzednia cena:
11.60

The MAX328/MA329 are monolithic CMOS analog multiplexers. The MAX328 is a single-ended, 1-of-8 device, and the MAX329 is a differential, 2-of-8 device.

Designed to provide the lowest possible on- and off-leakages, these multiplexers switch signals from high source impedance, providing the mux operates into a high-input-impedance op amp or A/D converter. The MAX328/MAX329 are pin-for-pin replacements for the popular DG508/DG509 in these applications.

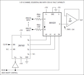
Adding an external 40kΩ resistor to each input makes the MAX328/MAX329 an excellent fault-tolerant multiplexer. Low leakage (less than 1pA at +25°C) and 2.5kΩ on-resistance allow the circuit to sustain 110V AC faults indefinitely while maintaining an error of less than 40nV for normal signals (i.e., 1pA times 40kΩ).

The MAX328/MAX329 work equally well with a single supply of 10V to 30V or dual supplies of ±5V to ±18V. They also perform well with unbalanced combinations of supply voltage, such as +12V and -5V or +5V and -15V. Low power dissipation (1.9mW with ±15V supplies) allows use in portable applications.

* Ultra-Low Off- and On-Leakage: 1pA Typ

* Bidirectional Operation (Use as Mux or Demux)

* TTL and CMOS Logic Compatibility

* Analog-Signal Range Includes Power-Supply Rails

* Switching Speeds Less Than 1.5µs

* Pin Compatible with DG508/DG509 and MAX358/MAX359

* Latchup Proof Construction

Elecena nie prowadzi sprzedaży elementów elektronicznych, ani w niej nie pośredniczy.

Produkt pochodzi z oferty sklepu