elecena.pl

3V, Dual RS-232 Transceiver with LCD Supply and Contrast Controller

Analog Devices

3V, Dual RS-232 Transceiver with LCD Supply and Contrast Controller RSS Sample
  • Darmowa próbka
MPN:
MAX3325
Producent:
ANALOG DEVICES
Dodany do bazy:
Ostatnio widziany:
Zmiana ceny:
-100% (17.01.2025)
Poprzednia cena:
5.29

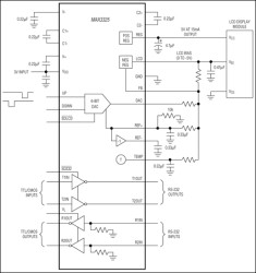
The MAX3325 integrates a two-transmitter, two-receiver RS-232 transceiver with an LCD supply plus temperature-compensated contrast control. It is intended for small 3V instruments requiring a 5V supply for either logic or an LCD display, an adjustable bias signal for contrast, LCD temperature compensation, and an RS-232 interface for serial communications.

The 5V supply is a regulated charge pump followed by a low-dropout (LDO) linear regulator capable of supplying 11mA for the 5V LCD power.

The MAX3325 has an internal 6-bit digital-to-analog converter (DAC) providing 64 contrast levels, plus an internal temperature sensor that compensates the LCD's contrast for changes in ambient temperature. The LCD contrast can be designed for any voltage range from -5V to +2V.

The MAX3325's 250kbps RS-232 transceiver meets all EIA-232E specifications with input voltages from +3.0V to +3.6V. Both the RS-232 section and the LCD supply circuitry can be independently placed in shutdown, tailoring power consumption for battery-powered equipment. The MAX3325 is available in 28-pin SSOP and narrow DIP packages.

Applications

* GPS Receivers * Handheld Medical Equipment * Handy Terminals * Industrial Test Equipment * PDAs and Palmtop Computers

* +3.0V to +3.6V Single-Supply Operation

* Provides 5.0V Regulated Output at 11mA in 3V Systems

* 6-Bit DAC with Up/Down Interface for LCD Contrast Adjustment

* Selectable Positive or Negative LCD Bias

* Meets EIA-232E Specifications at 250kbps-Guaranteed

* 1µA Shutdown Mode

* Uses Small 0.22µF Capacitors-No Inductors Required

* Temperature Sensor for LCD Contrast Compensation

* Simple, Flexible Design Procedure for a Broad Range of LCD Displays

Elecena nie prowadzi sprzedaży elementów elektronicznych, ani w niej nie pośredniczy.

Produkt pochodzi z oferty sklepu