elecena.pl

USB On-the-Go Charge Pump with Switchable Pullup/Pulldown Resistors

Analog Devices

USB On-the-Go Charge Pump with Switchable Pullup/Pulldown Resistors RSS Sample
  • Darmowa próbka
MPN:
MAX3353E
Producent:
ANALOG DEVICES
Dodany do bazy:
Ostatnio widziany:
Zmiana ceny:
-100% (20.01.2025)
Poprzednia cena:
3.10

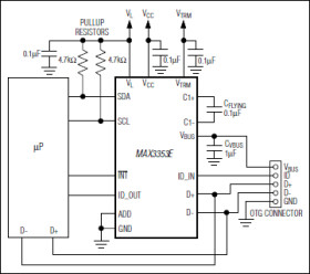
The MAX3353E I²C-compatible USB On-the-Go (OTG) regulated charge pump with switchable pullup/pulldown resistors allows peripherals and mobile devices such as PDAs, cellular phones, and digital cameras to be interconnected without a host PC.

The MAX3353E enables a system with an integrated USB dual-role transceiver to function as a USB OTG dual-role device. The charge pump in the MAX3353E supplies VBUS power and signaling that is required by the transceiver as defined in On-the-Go Supplement: USB 2.0, Revision 1.0. The MAX3353E provides the switchable pullup and pulldown resistors on D+ and D-required for a dual-role device.

The MAX3353E integrates a regulated charge pump, switchable pullup/pulldown resistors, and an I²C-compatible 2-wire serial interface. The device provides a detector to monitor ID status and operates with logic supply voltages (VL) between +1.65V and VCC and charge-pump supply voltages (VCC) from +2.6V to +5.5V. The charge pump supplies an OTG-compatible output on VBUS while sourcing 8mA output current.

The MAX3353E enables USB OTG communication between digital logic parts that cannot supply or tolerate the +5V VBUS levels that USB OTG requires. By controlling and measuring VBUS using internal comparators, this device supports USB OTG session request protocol (SRP) and host negotiation protocol (HNP).

The MAX3353E has built-in ±15kV ESD protection circuitry to guard VBUS, IDIN, D+, and D-. The MAX3353E is available in a 5 x 4 chip-scale package (UCSP™) and 16-pin TSSOP package.

Applications

* Digital Cameras * Mobile Phones * MP3 Players * PDAs * Photo Printers

* Ideal for Enabling USB Dual-Role Components for USB OTG Protocol

* Charge Pump for VBUS Signaling and Operation Down to +2.6V

* Level Translators Allow Low-Voltage System Interface

* Internal VBUS Comparators and ID Detector

* Internal Switchable Pullup and Pulldown Resistors for Host/Peripheral Functionality

* I²C-Compatible Bus Interface with Command and Status Registers

* Interrupt Features

* ±15kV ESD Protection on IDIN, VBUS, D+, and D-

* Supports SRP and HNP

* Available in 5 x 4 UCSP and 16-Pin TSSOP

Elecena nie prowadzi sprzedaży elementów elektronicznych, ani w niej nie pośredniczy.

Produkt pochodzi z oferty sklepu