elecena.pl

±15kV ESD-Protected USB On-the-Go Charge Pump and Comparators in UCSP

Analog Devices

±15kV ESD-Protected USB On-the-Go Charge Pump and Comparators in UCSP RSS Sample
  • Darmowa próbka
MPN:
MAX3355E
Producent:
ANALOG DEVICES
Dodany do bazy:
Ostatnio widziany:

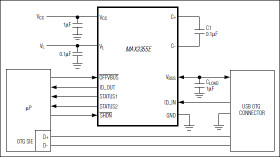
The MAX3355E integrates a charge pump and comparators to enable a system with an integrated USB On-the-Go (OTG) dual-role transceiver to function as a USB OTG dual-role device. USB OTG facilitates the direct connection of peripherals and mobile devices such as PDAs, cellular phones, MP3 players, and digital cameras to one another without a host PC.

The MAX3355E's internal charge pump supplies VBUS power and signaling that is required by the transceiver as defined in On-the-Go Supplement to the USB 2.0 Specification, Revision 1.0. The MAX3355E features ID detection and internal comparators for monitoring VBUS. The VBUS status outputs are used during negotiation for the USB according to the session request protocol (SRP) and host negotiation protocol (HNP).

The MAX3355E operates with logic supply voltages (VL) as low as 1.65V, ensuring compatibility with low-voltage ASICs. The device also features a logic-selectable 1µA shutdown mode.

The MAX3355E has built-in ±15kV ESD-protection circuitry to protect the VBUS and IDIN pins. The device is available in a miniature 4 x 3 chip-scale package (UCSP™), as well as a 14-pin TSSOP package, and is specified for operation over the -40°C to +85°C extended temperature range.

Applications

* Cell Phones * Digital Cameras * MP3 Players * PDAs

* Guaranteed 8mA (min) VBUS Charge-Pump Output

* ±15kV ESD Protection on VBUS and IDIN

* Up to +6.0V Backdrive Capability for VBUS

* +2.6V to +5.5V Operating Voltage Range

* VL Operates Down to +1.65V

* Guaranteed VBUS Input Impedance When Not Driven

* Automatic CLOAD Detection

* Comparators for Host Negotiation Protocol

* IDIN Detection

* Available in 4 x 3 UCSP or 14-Pin TSSOP Package

Elecena nie prowadzi sprzedaży elementów elektronicznych, ani w niej nie pośredniczy.

Produkt pochodzi z oferty sklepu