elecena.pl

PMBus 16-Channel Monitor/Sequencer with Differential Inputs and Margining DACs

Analog Devices

PMBus 16-Channel Monitor/Sequencer with Differential Inputs and Margining DACs RSS Sample
  • Darmowa próbka
MPN:
MAX34462
Producent:
ANALOG DEVICES
Dodany do bazy:
Ostatnio widziany:

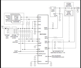
The MAX34462 is a system monitor that can manage up to 16 power supplies. The power-supply manager monitors the power-supply output voltages and constantly checks for user-programmable overvoltage and undervoltage thresholds. If a fault is detected, the device automatically shuts down the system in an orderly fashion. The device can sequence the supplies in any order at both power-up and power-down. The device contains 16 independent voltages DACs, which the device uses to close-loop margin the power-supply output voltages up or down to a user-programmable level. The device contains an internal temperature sensor and can support up to four external remote temperature sensors. Once configured, the device can operate autonomously without any host intervention.

Applications

* Base Stations * Network Switches/Routers * Servers * Smart Grid Network Systems

* 16 Channels of Power-Supply Management

* Power-Supply Voltage or Current Measurement and Monitoring

* Fast Minimum/Maximum Threshold Excursion Detection

* Differential Input Sensing Improves Measurement Accuracy

* 16 Independent Voltage DACs for Power-Supply Margining

* Automatic Closed-Loop Margining

* Programmable Up and Down Sequencing

* Up to Four Independent Sequencing Loops

* 5V Tolerant Power-Supply Output Enables

* Internal Temperature Sensor

* Reports Peak and Average Levels for a Number of Parameters

* PMBus™-Compliant Command Interface

* I2C/SMBus-Compatible Serial Bus with Bus Timeout Function

* On-Board Nonvolatile Black Box Fault Logging and Default Configuration Setting

* Expandable Channel Operation with Parallel Devices

* Sequencing Can be Timing Synchronized Across Multiple Devices

* Configurable Combinatorial Logic Supporting Up to 16 GPIs and 36 GPOs

* No External Clocking Required

* +3.0 to +3.6V Supply Voltage

Elecena nie prowadzi sprzedaży elementów elektronicznych, ani w niej nie pośredniczy.

Produkt pochodzi z oferty sklepu