elecena.pl

±15kV ESD-Protected USB Transceivers

Analog Devices

±15kV ESD-Protected USB Transceivers RSS Sample
  • Darmowa próbka
MPN:
MAX3454E
Producent:
ANALOG DEVICES
Dodany do bazy:
Ostatnio widziany:
Zmiana ceny:
-100% (25.03.2024)
Poprzednia cena:
1.50

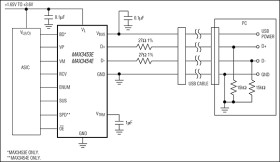
The MAX3453E–MAX3456E ±15kV ESD-protected USB-compliant transceivers interface low-voltage ASICs with USB devices. The devices fully comply with USB 1.1 and USB 2.0 when operating at full (12Mbps) and low (1.5Mbps) speeds. The MAX3453E–MAX3456E operate with VL as low as +1.65V, ensuring compatibility with low-voltage ASICs.

The MAX3453E–MAX3456E feature a logic-selectable suspend mode that reduces current consumption to less than 40µA. Integrated ±15kV ESD protection protects the USB D+ and D- bidirectional bus connections.

The MAX3453E supports only full-speed (12Mbps) operation. The MAX3453E/MAX3454E feature an internal 1.5kΩ USB pullup resistor and an enumeration function that allows devices to logically disconnect while plugged in. The MAX3453E/MAX3455E provide a push-pull bus-detect (BD) output that asserts high when VBUS > +4.0V.

The MAX3453E–MAX3456E operate over the extended temperature range (-40°C to +85°C) and are available in 14-pin TSSOP and 16-pin (3mm x 3mm) thin QFN packages.

Applications

* Cellular Telephones * Data Cradles * MP3 Players * PC Peripherals * PDAs

* ±15kV ESD Protection on D+ and D-

* USB 1.1 and USB 2.0 (Low-Speed and Full-Speed)-Compliant Transceivers

* Combined VP and VM Inputs/Outputs

* +1.65V to +3.6V VL Logic Supply Input for Interfacing with Low-Voltage ASICs

* Enumerate Input Function (MAX3453E/MAX3454E)

* Powered from Li+ Battery as Low as +3.1V (MAX3454E/MAX3456E)

* VBUS Detection (MAX3453E/MAX3455E)

* Internal Pullup Resistor (MAX3453E/MAX3454E)

* No Power-Supply Sequencing Required

Elecena nie prowadzi sprzedaży elementów elektronicznych, ani w niej nie pośredniczy.

Produkt pochodzi z oferty sklepu