Upstream CATV Amplifier
Analog Devices
RSS
Sample
- Darmowa próbka
- MPN:
- MAX3505
- Producent:
- ANALOG DEVICES
- Dodany do bazy:
- Ostatnio widziany:
Sugerowane produkty dla max3505
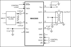
The MAX3505 programmable power amplifier is designed for use in CATV upstream applications. The MAX3505 drives 64dBmV (QPSK) into a 75Ω load when driven with a 34dBmV nominal input signal. Both input and output ports are differential, requiring that an external balun be used at the output port. The variable gain feature provides greater than 56dB of dynamic range, which is controlled by an SPI 3-wire interface. Gain control is available in 0.5dB steps. The device operates over a frequency range of 5MHz to 65MHz. The MAX3505 is internally matched for use with a 1:1 balun.
This device operates from a single 5VDC supply and draws 285mA during transmit (100% duty cycle, 64dBmV out). The bias current is automatically adjusted based on the output level to increase efficiency. Additionally, the device can be disabled between bursts to minimize noise and save power while still maintaining a match at the output port. In addition, a shutdown mode is available to disable all circuitry and reduce current consumption to 5µA (typ).
The MAX3505 is available in a 20-pin QFN package. The device operates in the extended industrial temperature range (-40°C to +85°C).
Applications
* CATV Status Monitors * DOCSIS®/EuroDOCSIS™ and DVB Cable Modems * OpenCable™ Set-Top Box * Telephony-Over-Cable
Elecena nie prowadzi sprzedaży elementów elektronicznych, ani w niej nie pośredniczy.
Produkt pochodzi z oferty sklepu Analog Devices