Low-Noise, High-Linearity Broadband Amplifier
Analog Devices
RSS
Sample
- Darmowa próbka
- MPN:
- MAX3524
- Producent:
- ANALOG DEVICES
- Dodany do bazy:
- Ostatnio widziany:
Sugerowane produkty dla max3524
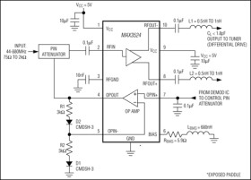
The MAX3524 broadband amplifier is designed specifically for cable television receiver and cable modem applications. The MAX3524 is a single-ended input, differential-output low-noise amplifier (LNA) that offers 15dB of gain. It operates from a +4.75V to +5.25V single supply from 44MHz to 880MHz. The MAX3524 includes an operational amplifier that is used to control an off-chip pin attenuator circuit at the input of the LNA. The attenuator is typically used to regulate the input signal to a value that maintains high linearity for large signals. The MAX3524 is available in a 10-pin µMAX® package with an exposed paddle (EP) and operates in the extended temperature range (-40°C to +85°C).
Applications
* Broadband Amplifier * Cable Modems * Cable Set-Top Boxes * CATV Infrastructure
* Single-Ended Input, Differential Output
* +4.75V to +5.25V Single-Supply Operation
* Broadband Operation: 44MHz to 880MHz
* Low Noise Figure: 4.2dB
* High Linearity: IIP2 (42dBm), IIP3(14dBm)
* Voltage Gain: 15dB
* Independent On-Chip Op Amp
Elecena nie prowadzi sprzedaży elementów elektronicznych, ani w niej nie pośredniczy.
Produkt pochodzi z oferty sklepu Analog Devices