elecena.pl

3V to +5V, 2500V Isolated RS-485/RS-422 Transceivers with ±15kV ESD Protection

Analog Devices

3V to +5V, 2500V Isolated RS-485/RS-422 Transceivers with ±15kV ESD Protection RSS Sample
  • Darmowa próbka
MPN:
MAX3535E
Producent:
ANALOG DEVICES
Dodany do bazy:
Ostatnio widziany:
Zmiana ceny:
-100% (19.01.2025)
Poprzednia cena:
10.13

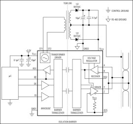
The MAX3535E/MXL1535E isolated RS-485/RS-422 full-duplex transceivers provide 2500VRMS of galvanic isolation between the RS-485/RS-422 side and the processor or control logic side. These devices allow fast, 1000kbps communication across an isolation barrier when the common-mode voltages (i.e., the ground potentials) on either side of the barrier are subject to large differences. Isolation is achieved through integrated high-voltage capacitors. The MAX3535E/MXL1535E also feature a 420kHz transformer driver that allows power transfer to the RS-485 side using an external transformer.

The MAX3535E/MXL1535E include one differential driver, one receiver, and internal circuitry to send the RS-485 signals and control signals across the isolation barrier (including the isolation capacitors). The MAX3535E/MXL1535E RS-485 receivers are 1/8 unit load, allowing up to 256 devices on the same bus.

The MAX3535E/MXL1535E feature true fail-safe circuitry. The driver outputs and the receiver inputs are protected from ±15kV electrostatic discharge (ESD) on the interface side, as specified in the Human Body Model (HBM).

The MAX3535E/MXL1535E feature driver slew-rate select that minimizes electromagnetic interference (EMI) and reduces reflections. The driver outputs are short-circuit and overvoltage protected. Other features are hot-swap capability and isolation-barrier fault detection.

The MAX3535E operates with a single +3V to +5.5V power supply. The improved secondary supply range of the MAX3535E allows the use of step-down transformers for +5V operation, resulting in considerable power savings. The MXL1535E operates with a single +4.5V to +5.5V power supply. The MXL1535E is a function-/pin-compatible improvement of the LTC1535. The MAX3535E/MXL1535E are available over the commercial 0°C to +70°C and extended -40°C to +85°C temperature ranges.

Applications

* Industrial-Control Local Area Networks * Isolated RS-485 Systems * Systems with Large Common-Mode Voltages * Telecommunications Systems

* 2500VRMS RS-485 Bus Isolation Using On-Chip High-Voltage Capacitors

* 1000kbps Full-Duplex RS-485/RS-422 Communication

* +3V to +5.5V Power-Supply Voltage Range (MAX3535E)

* +4.5V to +5.5V Power-Supply Voltage Range (MXL1535E)

* 1/8 Unit Receiver Load, Allowing 256 Devices on Bus

* ±15kV ESD Protection Using HBM

* Pin-Selectable Slew-Rate Limiting Controls EMI

* Hot-Swap-Protected Driver-Enable Input

* Undervoltage Lockout

* Isolation-Barrier Fault Detection

* Short-Circuit Protected

* Thermal Shutdown

* Open-Line and Shorted-Line Fail-Safe Receiver Inputs

Elecena nie prowadzi sprzedaży elementów elektronicznych, ani w niej nie pośredniczy.

Produkt pochodzi z oferty sklepu