elecena.pl

622Mbps, Low-Noise, High-Gain Transimpedance Preamplifier

Analog Devices

622Mbps, Low-Noise, High-Gain Transimpedance Preamplifier RSS Sample
  • Darmowa próbka
MPN:
MAX3658
Producent:
ANALOG DEVICES
Dodany do bazy:
Ostatnio widziany:

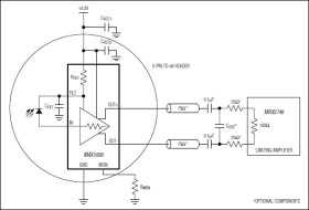
The MAX3658 is a transimpedance preamplifier for receivers operating up to 622Mbps. Low noise, high gain, and low power dissipation make it ideal for fiber access and small form-factor transceivers.

The MAX3658 features 45nA input-referred noise, 18kΩ transimpedance gain, 580MHz bandwidth, and 2mAP-P input overload. Operating from a +3.3V supply, the MAX3658 consumes only 66mW. An integrated filter resistor provides positive bias for the photodiode. These features, combined with a small die size, allow easy assembly into a TO-46 header with a photodiode. The MAX3658 also includes an average photocurrent monitor.

The MAX3658 has typical optical sensitivity of -33dBm (0.9A/W), which exceeds the class-B APON requirements. Typical optical overload is 1dBm. The MAX3658 is available in die form with both output polarities (MAX3658A and MAX3658B). The MAX3658A is also available in a 3mm x 3mm 8-pin TDFN package.

Applications

* FTTx Transceivers * Optical Receivers (Up to 622Mbps Operation) * Passive Optical Networks * SFF/SFP Transceivers

* 45nARMS Noise, -33dBm Sensitivity

* 18.3kΩ Transimpedance Gain

* 580MHz Bandwidth

* 2mAP-P Input Overload, 1dBm Overload

* 66mW Power Dissipation

* 3.3V Operation

* Average Photocurrent Monitor

Elecena nie prowadzi sprzedaży elementów elektronicznych, ani w niej nie pośredniczy.

Produkt pochodzi z oferty sklepu