elecena.pl

Analog CATV Transimpedance Amplifier

Analog Devices

Analog CATV Transimpedance Amplifier RSS Sample
  • Darmowa próbka
MPN:
MAX3660
Producent:
ANALOG DEVICES
Dodany do bazy:
Ostatnio widziany:

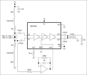
The MAX3660 high-linearity analog RF transimpedance amplifier (TIA) is intended for passive optical network (PON) video receiver applications. With 66dBΩ maximum variable gain and integrated uptilt, the MAX3660 provides 23dBmV/channel ±1dB at 870MHz (19dBmV/channel at 47MHz) for optical inputs between +2dBm to -8dBm (at 4.2% OMI) using simple feed-forward automatic gain control (AGC). It can also be configured with feedback AGC for even greater dynamic range. CNR is better than 48dB from 47MHz to 870MHz (1.0A/W photodiode and -165dB/Hz RIN) at -8dBm with 4.2% OMI, or -6dBm with 3.3% OMI. CSO and CTB are better than -61dBc and -65dBc, respectively. The device supports extended frequency operation to > 1000MHz.

The very low true-TIA input impedance accommodates a variety of photodiodes, eliminating the need for an input matching network and improving yield.

Applications

* FTTH Optical Network Termination (ONT)

* Pin Compatible with MAX3654

* Operates to > 1000MHz

* 23dBmV/ch Output at 870MHz

* 4.5pA/Hz1/2 Amplifier EIN without Photodiode

* 58dBm OIP2

* 24dBm OIP3

* No Input Matching Required

* Single +5V Supply

* 650mW Dissipation

* -40°C to +85°C Operating Temperature Range

Elecena nie prowadzi sprzedaży elementów elektronicznych, ani w niej nie pośredniczy.

Produkt pochodzi z oferty sklepu