elecena.pl

3.3V, 622Mbps SDH/SONET 4:1 Serializer with Clock Synthesis and LVDS Inputs

Analog Devices

3.3V, 622Mbps SDH/SONET 4:1 Serializer with Clock Synthesis and LVDS Inputs RSS Sample
  • Darmowa próbka
MPN:
MAX3693
Producent:
ANALOG DEVICES
Dodany do bazy:
Ostatnio widziany:

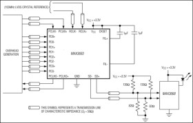
The MAX3693 serializer is ideal for converting 4-bit-wide, 155Mbps parallel data to 622Mbps serial data in ATM and SDH/SONET applications. Operating from a single +3.3V supply, this device accepts low-voltage differential-signal (LVDS) clock and data inputs for interfacing with high-speed digital circuitry, and delivers a 3.3V PECL serial-data output. A fully integrated PLL synthesizes an internal 622Mbps serial clock from a 155.52MHz, 77.76MHz, 51.84MHz, or 38.88MHz reference clock.

The MAX3693 is available in the extended temperature range (-40°C to +85°C), in a 32-pin TQFP package.

Applications

* 622Mbps ATM/SONET Access Nodes * 622Mbps SDH/SONET Transmission Systems * Add/Drop Multiplexers * Digital Cross-Connects

* Single +3.3V Supply

* 155Mbps (4-bit-wide) Parallel to 622Mbps Serial Conversion

* Clock Synthesis for 622Mbps

* 215mW Power

* Multiple Clock Reference Frequencies (155.52MHz, 77.76MHz, 51.84MHz, 38.88MHz)

* LVDS Parallel Clock and Data Inputs

* Differential 3.3V PECL Serial-Data Output

Elecena nie prowadzi sprzedaży elementów elektronicznych, ani w niej nie pośredniczy.

Produkt pochodzi z oferty sklepu