622Mbps, Low-Noise Transimpedance Preamplifier for LAN and WAN Optical Receivers
Analog Devices
RSS
Sample
- Darmowa próbka
- MPN:
- MAX3760
- Producent:
- ANALOG DEVICES
- Dodany do bazy:
- Ostatnio widziany:
Sugerowane produkty dla max3760
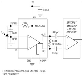
The MAX3760 is a transimpedance preamplifier for 622Mbps ATM applications. It operates from a single +5V supply and typically consumes only 100mW power. The preamplifier converts a small photodiode current to a differential voltage. A DC cancellation circuit provides a true differential output swing over a wide range of input current levels, thus reducing pulsewidth distortion.
6.5kΩ transimpedance gain and 560MHz bandwidth, combined with low 73nA input-referred noise, provide -31.5dBm typical sensitivity in 1300nm receivers. The circuit accepts a 1mAP-P input current, resulting in a typical optical overload of -3dBm. The device operates over an extended temperature range of -40°C to +85°C.
The MAX3760 is internally compensated and requires few external components. In die form it includes a space-saving filter connection, which provides positive bias for the photodiode through a 1kΩ resistor to VCC. These features, combined with the die aspect ratio and dimensioning, allow the MAX3760 to assemble easily into a TO-style header with a photodiode.
The MAX3760 is designed to be used with either the MAX3761 or the MAX3762 limiting-amplifier ICs. When combined with a photodiode, the chipset forms a complete 5V, 622Mbps receiver. The MAX3760 is available in die form and in an 8-pin SO package.
Applications
* 622Mbps ATM LAN Optical Receivers * 622Mbps WAN Optical Receivers
* 73nA RMS Input-Referred Noise
* 560MHz Bandwidth
* 1mA Peak Input Current
* 6.5kΩ Gain
* Operation from -40°C to +85°C
* 100mW Typical Power Consumption
* Single +5V Supply
Elecena nie prowadzi sprzedaży elementów elektronicznych, ani w niej nie pośredniczy.
Produkt pochodzi z oferty sklepu Analog Devices