3.0V to +5.5V, 1.25Gbps/2.5Gbps Limiting Amplifiers
Analog Devices
RSS
Sample
- Darmowa próbka
- MPN:
- MAX3768
- Producent:
- ANALOG DEVICES
- Dodany do bazy:
- Ostatnio widziany:
Sugerowane produkty dla max3264
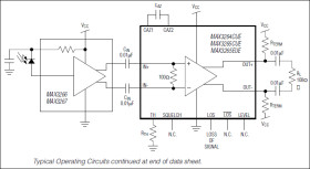
The 1.25Gbps MAX3264/MAX3268/MAX3768 and the 2.5Gbps MAX3265/MAX3269/MAX3765 limiting amplifiers are designed for Gigabit Ethernet and Fibre Channel optical receiver systems. The amplifiers accept a wide range of input voltages and provide constant-level output voltages with controlled edge speeds. Additional features include RMS power detectors with programmable loss-of-signal (LOS) indication, an optional squelch function that mutes the data output signal when the input voltage falls below a programmable threshold, and excellent jitter performance.
The MAX3264/MAX3265/MAX3765 feature current-mode logic (CML) data outputs that are tolerant of inductive connectors and a 16-pin TSSOP package, making these circuits ideal for GBIC receivers. The MAX3268/ MAX3269/MAX3768 feature standards-compliant positive-referenced emitter-coupled logic (PECL) data outputs and are available in a tiny 10-pin µMAX® package that is ideal for small-form-factor (SFF) receivers.
Applications
* ATM Optical Receivers * Fibre Channel Optical Receivers * Gigabit Ethernet Optical Receivers * System Interconnect
* +3.0V to +5.5V Supply Voltage
* Low Deterministic Jitter
* 14ps (MAX3264)
* 11ps (MAX3265/MAX3765)
* 150ps (max) Edge Speed (MAX3265/MAX3765)
* 300ps (max) Edge Speed (MAX3264)
* Programmable Signal-Detect Function
* Choice of CML or PECL Output Interface
* 10-Pin µMAX or 16-Pin TSSOP Package
Elecena nie prowadzi sprzedaży elementów elektronicznych, ani w niej nie pośredniczy.
Produkt pochodzi z oferty sklepu Analog Devices