elecena.pl

10.3Gbps, Low-Power Transimpedance Amplifier for 10GBASE-SR Applications

Analog Devices

10.3Gbps, Low-Power Transimpedance Amplifier for 10GBASE-SR Applications RSS Sample
  • Darmowa próbka
MPN:
MAX3797
Producent:
ANALOG DEVICES
Dodany do bazy:
Ostatnio widziany:

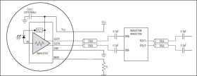
The MAX3797 is a low-power transimpedance amplifier designed for optical transmission systems at data rates up to 10.3125Gbps and for use with PIN diodes.

The MAX3797 incorporates an automatic gain control (AGC) architecture providing nominal small-signal transimpedance of 5.5kΩ. The input-referred noise is typically 1.25µARMS, which reflects a theoretical sensitivity of -14.8dBm OMA at a bit error rate (BER) of 10-12 for a PIN (þ = 0.55, re = 3) photo detector.

The small die size of 1mm x 0.76mm enables an optical subassembly using a TO-46 or TO-56 package. The MAX3797 supports low-cost ROSAs by offering stable operation with no capacitors required in the ROSA. The MAX3797's sensitivity is stable over temperature and supply.

Applications

* 10.3125Gbps Ethernet Optical Receivers (10GBASE-SR) * 8.25Gbps Fibre Channel Optical Receivers (8xFC)

* Stable Sensitivity Over Supply and Temperature

* Up to 10.3125Gbps (NRZ) Operation

* Supports No-Capacitor ROSA

* AGC Gain of 5.5kΩ

* Single 3.3V Power Supply

* 105mW Power Consumption

* Wide Bandwidth Current Monitor Enables RSSI-Based LOS Implementation

* Die Size 1mm x 0.76mm

Elecena nie prowadzi sprzedaży elementów elektronicznych, ani w niej nie pośredniczy.

Produkt pochodzi z oferty sklepu