elecena.pl

Multirate CDR with Integrated Serializer/Deserializer for GPON and BPON ONT Applications

Analog Devices

Multirate CDR with Integrated Serializer/Deserializer for GPON and BPON ONT Applications RSS Sample
  • Darmowa próbka
MPN:
MAX3886
Producent:
ANALOG DEVICES
Dodany do bazy:
Ostatnio widziany:

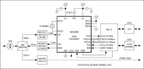
The MAX3886 2.488Gbps/1.244Gbps/622Mbps CDR with SerDes (serializer/deserializer) is designed specifically for low-cost optical network terminal (ONT) applications in Gigabit passive optical network (GPON) and broadband passive optical network (BPON) fiber-to-the-home (FTTH) systems. It provides G.984- and G.983-compliant clock and data recovery (CDR) for the continuous downstream data signal, with an integrated 4-bit SerDes that has LVDS parallel interfaces and CML serial interfaces.

The SerDes uses the recovered downstream clock for upstream serialization (loopback clock), providing optimum PON operation. The CDR frequency reference can be provided by a low-cost 19.44MHz SMD-type crystal or external LVCMOS source, and excellent jitter tolerance supports applications requiring FEC. An integrated burst-enable signal path also simplifies high-performance upstream burst timing.

This 3.3V IC is housed in a 8mm x 8mm, 56-lead thin QFN package and operates from -40°C to +85°C.

Applications

* BPON/GPON Optical Network Terminal (ONT)

* 2.488Gbps, 1.244Gbps, and 622Mbps Clock and Data Recovery

* Meets G.984 and G.983 Jitter Requirements

* 4-Bit Serializer and 4-Bit Deserializer with Loop-Timed Serialization

* CML Serial I/O, LVDS Parallel I/O

* Integrated Reference Oscillator Uses 19.44MHz SMD Crystal

* Integrated Upstream Burst-Enable Signal Path

Elecena nie prowadzi sprzedaży elementów elektronicznych, ani w niej nie pośredniczy.

Produkt pochodzi z oferty sklepu