10.7Gbps EAM Driver
Analog Devices
RSS
Sample
- Darmowa próbka
- MPN:
- MAX3935
- Producent:
- ANALOG DEVICES
- Dodany do bazy:
- Ostatnio widziany:
Sugerowane produkty dla oc192
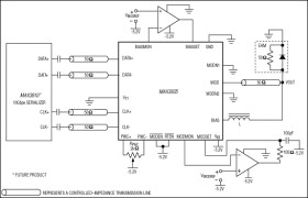
The MAX3935 is designed to drive an electro-absorption modulator (EAM) at data rates up to 10.7Gbps. It provides programmable output levels through externally adjustable bias and modulation currents. This EAM driver is fabricated with Maxim's in-house second-generation SiGe process.
The MAX3935 accepts differential ECL or ground-referenced CML clock and data-input signals. Inputs are terminated with on-chip 50Ω resistors. An input-data retiming latch can be used to reject input-pattern-dependent jitter if a clock signal is available.
The driver can modulate EAM devices at amplitudes up to 3.0VP-P when the device impedance is 50Ω. Typical (20% to 80%) edge speeds are 34ps. The output has an on-chip 75Ω resistor for back termination. The MAX3935 allows for an EAM bias voltage up to 1.2V.
The MAX3935 also includes an adjustable pulse-width control circuit to precompensate for asymmetrical EAM characteristics.
Applications
* Add/Drop Multiplexers * DWDM * Metro and Long-Haul Transmitters * SONET OC-192 and SDH STM-64 * Transmission Systems
* Single -5.2V Power Supply
* Low 110mA Supply Current
* 34ps Typical Rise/Fall Time
* Up to 10.7Gbps (NRZ) Operation
* On-Chip Termination Resistors
* Programmable Modulation Voltage Up to 3.0VP-P
* Programmable EAM Bias Voltage Up to 1.2V
* Adjustable Pulse-Width Control
* Selectable Data Retiming Latch
* Modulation Enable Control
* ESD Protection
Elecena nie prowadzi sprzedaży elementów elektronicznych, ani w niej nie pośredniczy.
Produkt pochodzi z oferty sklepu Analog Devices