elecena.pl

1.0625Gbps to 11.3Gbps, SFP+ Dual-Path Limiting Amplifier

Analog Devices

1.0625Gbps to 11.3Gbps, SFP+ Dual-Path Limiting Amplifier RSS Sample
  • Darmowa próbka
MPN:
MAX3945
Producent:
ANALOG DEVICES
Dodany do bazy:
Ostatnio widziany:
Zmiana ceny:
-100% (18.01.2025)
Poprzednia cena:
4.76

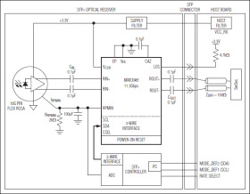
The MAX3945 is a +3.3V, multirate, low-power limiting amplifier optimized for Fibre Channel and Ethernet transmission systems at data rates up to 11.3Gbps. The high-sensitivity limiting amplifier limits the signal generated by a transimpedance amplifier into a CML-level differential output signal. All differential inputs and outputs (I/O) are optimally back terminated for 50Ω transmission line PCB design. The MAX3945's dual-path limiting amplifier has programmable filtering to optimize sensitivity for different data rates and to suppress relaxation oscillations that could occur in some optical systems. The MAX3945 incorporates two loss-of-signal (LOS) circuits and a programmable time mask for the LOS output.

A 3-wire digital interface reduces the pin count and enables control of LOS threshold, LOS polarity, LOS mode, CML output level, input offset correction, receive (Rx) polarity, Rx input filter, and Rx deemphasis without the need for external components.

The MAX3945 is packaged in a 3mm x 3mm, 16-pin TQFN package.

Applications

* 10G PON ONU * 10GBASE-SR/LR SFP+ Optical Transceiver * 1x/2x/4x/8x SFF/SFP/SFP+ MSA Fibre-Channel Optical Transceiver

* 130mW Power Dissipation Enables < 1W SFP+ Modules

* Enables Single-Module Design Compliance with 1000BASE-SX/LX and 10GBASE-SR/LR Specifications

* -25.3dBm Optical Sensitivity at 1.25Gbps Using a 10.32Gbps ROSA

* Selectable 1GHz/2.1GHz/2.5GHz/3GHz Input Filters at RATESEL = 0 Setting

* Supports SFF-8431 SFP+ MSA and SFF-8472 Digital Diagnostic

* Total Power Dissipation of 130mW at 3.3V Power Supply with RSSI Monitor-Based LOS

* Total Power Dissipation of 154mW at 3.3V Power Supply with Rx Input-Based LOS

* 4mVP-P Input Sensitivity at 11.3Gbps

* 4psP-P DJ at 11.3Gbps with RATESEL = 1

* 4psP-P DJ at 8.5Gbps with RATESEL = 1

Elecena nie prowadzi sprzedaży elementów elektronicznych, ani w niej nie pośredniczy.

Produkt pochodzi z oferty sklepu