10Gbps, 3.3V Low-Power Transimpedance Amplifier with RSSI
Analog Devices
RSS
Sample
- Darmowa próbka
- MPN:
- MAX3970
- Producent:
- ANALOG DEVICES
- Dodany do bazy:
- Ostatnio widziany:
Sugerowane produkty dla oc192
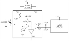
The MAX3970 is a compact, low-power transimpedance amplifier (TIA) optimized for use in 10Gbps optical receivers. The TIA provides transimpedance at 600V/A with 50Ω differential CML outputs. The MAX3970 has a typical input-referred noise of 1.1µA, and when coupled with a high-speed photodiode, achieves -18dBm sensitivity and +2mA input overload. A received-signal strength indicator (RSSI) simplifies optical assembly. The circuit operates from a single 3.3V supply over a junction temperature range from 0°C to +110°C.
Applications
* 10.3Gbps Ethernet Optical Receivers * Fibre Channel Optical Receivers * OC-192 VSR Optical Receivers
* 150mW Power Dissipation at 3.3V Supply
* 1.1µARMS Noise (-18dBm Sensitivity)
* 9GHz Bandwidth
* 2mAP-P Input Overload
* Received-Signal Strength Indication
* 8psP-P Typical Jitter Generation at 1.3mAP-P Input Current
* 600V/A Transimpedance
Elecena nie prowadzi sprzedaży elementów elektronicznych, ani w niej nie pośredniczy.
Produkt pochodzi z oferty sklepu Analog Devices