elecena.pl

10Gbps Clock and Data Recovery with Limiting Amplifier

Analog Devices

10Gbps Clock and Data Recovery with Limiting Amplifier RSS Sample
  • Darmowa próbka
MPN:
MAX3991
Producent:
ANALOG DEVICES
Dodany do bazy:
Ostatnio widziany:

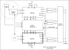
The MAX3991 is a 10Gbps clock and data recovery (CDR) with limiting amplifier IC for XFP optical receivers. The MAX3991 and the MAX3992 (CDR with equalizer) form a signal conditioner chipset for use in XFP transceiver modules. The chipset is XFI compliant and offers multirate operation for data rates from 9.95Gbps to 11.1Gbps.

The MAX3991 has 7mVP-P input sensitivity (BER < 10-12), which allows direct connection to a transimpedance amplifier without the use of a stand-alone limiting amplifier. The phase-locked loop (PLL) is optimized for jitter tolerance and provides 0.6UI of high-frequency tolerance in SONET, Ethernet, and Fibre-Channel applications. The MAX3991 output provides 27% margin to the XFP eye mask specification.

An AC-based power detector toggles the loss-of-signal (LOS) output when the input signal swing is below the user-programmed assert threshold. An external reference clock, with frequency equal to 1/64 or 1/16 of the serial data rate is used to aid in frequency acquisition. A loss-of-lock (LOL) indicator is provided to indicate the lock status of the receiver PLL.

The MAX3991 is available in a 4mm x 4mm, 24-pin QFN package. It consumes 350mW from a single +3.3V supply and operates over the 0°C to +85°C temperature range.

Applications

* 10.3Gbps/11.1Gbps Ethernet XFP Transceivers * 10.5Gbps Fibre Channel XFP Transceivers * 10Gbps DWDM Transceivers * 9.95Gbps to 11.1Gbps Optical XFP Modules * SONET OC-192/SDH STM-64 XFP Transceivers

Elecena nie prowadzi sprzedaży elementów elektronicznych, ani w niej nie pośredniczy.

Produkt pochodzi z oferty sklepu