elecena.pl

High-Current, 10Ω, SPST, CMOS Analog Switches

Analog Devices

High-Current, 10Ω, SPST, CMOS Analog Switches RSS Sample
  • Darmowa próbka
MPN:
MAX4657
Producent:
ANALOG DEVICES
Dodany do bazy:
Ostatnio widziany:
Zmiana ceny:
-100% (18.01.2025)
Poprzednia cena:
2.85

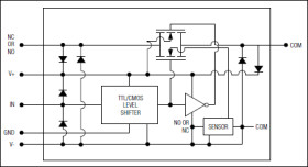
Maxim's MAX4655–MAX4658 are medium-voltage CMOS analog switches with low on-resistance of 10Ω max, specifically designed to handle large switch currents. With a switch capability of up to 400mA peak current and 300mA continuous current (MAX4655/MAX4656), and up to 300mA peak current and 150mA continuous current (MAX4657/MAX4658), these parts can switch loads as low as 25Ω. They can replace reed relays with a million times the speed and virtually unlimited number of lifetime cycles. Normal power consumption is only 3mW, whether the switch is on or off. These parts are TTL/CMOS compatible and will switch any voltage within its power-supply range.

These are SPST (single-pole/single-throw) switches. The MAX4655/MAX4657 are normally closed (NC), while the MAX4656/MAX4658 are normally open (NO). The difference between the MAX4655/MAX4656 and the MAX4657/MAX4658 is in the power dissipation of their packages. Refer to the Absolute Maximum Ratings and the Electrical Characteristics in the full data sheet.

The MAX4655–MAX4658 power-supply range is from ±4.5V to ±20V for dual-supply operation and +9V to +40V for single-supply operation. These switches can operate from any combination of supplies, within a 40V V+ to V- range. They conduct equally well in either direction and can handle rail-to-rail analog signals. The offleakage current is only 1nA max at TA = +25°C. They are available in 8-pin µMAX®, TDFN, and SO packages, with exposed paddle options for high-power applications.

Applications

* Audio Signal Routing * Audio Systems * Communication Systems * PBX/PABX Systems * PC Multimedia Boards * Redundant/Backup Systems * Relay Replacement * Test Equipment * XDSL Modems

* High Continuous Current Handling

* 300mA (MAX4655/MAX4656)

* 150mA (MAX4657/MAX4658)

* High Peak Current Handling

* 400mA (MAX4655/MAX4656)

* 300mA (MAX4657/MAX4658)

* 10Ω (max) On-Resistance (±15V supplies)

* VL Not Required

* 1Ω (max) RON Flatness over Specified Signal Range

* Rail-to-Rail Signal Handling

* +12V Single Supply or ±15V Dual Supply Operation

* Pin Compatible with DG417, DG418

Elecena nie prowadzi sprzedaży elementów elektronicznych, ani w niej nie pośredniczy.

Produkt pochodzi z oferty sklepu