elecena.pl

450mA/500mA Current-Limit Switches

Analog Devices

450mA/500mA Current-Limit Switches RSS Sample
  • Darmowa próbka
MPN:
MAX4797
Producent:
ANALOG DEVICES
Dodany do bazy:
Ostatnio widziany:

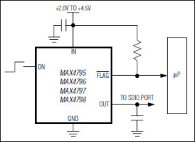
The MAX4795–MAX4798 family of switches feature internal current limiting to prevent damage to host devices due to faulty load conditions. These analog switches have a low 0.2Ω on-resistance and operate from a 2.0V to 4.5V input voltage range. They are available with guaranteed 450mA and 500mA current limits, making them ideal for SDIO and other load-switching applications.

When the switch is on and a load is connected to the port, a guaranteed blanking time of 14ms ensures the transient voltages settle down. If after this blanking time, the load current is greater than the current limit, the MAX4795 and MAX4797 switches are turned off and active-low FLAG is issued to the microprocessor. The switch can be turned on again by cycling the power or the ON input.

The MAX4796 and MAX4798 have an autoretry feature where the switch turns off and issues an active-low FLAG to the microprocessor after the blanking time and then continuously checks to see if the overload condition is present. The switch remains on after the overload condition disappears and active-low FLAG deasserts.

The MAX4795–MAX4798 are available in tiny, space-saving, 5-pin SOT23 and 6-pin TDFN (3mm x 3mm) packages.

Applications

* Cell Phones * Global Positioning Systems (GPS) * Handheld Devices * PDAs and Palmtop Devices * SDIO

* Guaranteed Current Limit: 450mA and 500mA

* Thermal-Shutdown Protection

* Reverse-Current Protection

* 0.2Ω On-Resistance

* 14ms Guaranteed Blanking Time

* Active-Low FLAG Function

* Autoretry (MAX4796/MAX4798)

* 80µA Supply Current

* 6µA Latchoff Current (MAX4795/MAX4797)

* 0.01µA Shutdown Current

* +2V to +4.5V Supply Range

* Fast Current-Limit Response Time

* Tiny SOT23 and TDFN Packages

* UL Certification Pending

Elecena nie prowadzi sprzedaży elementów elektronicznych, ani w niej nie pośredniczy.

Produkt pochodzi z oferty sklepu