50mA/100mA Current-Limit Switches with NO-LOAD Flag in µDFN
Analog Devices
RSS
Sample
- Darmowa próbka
- MPN:
- MAX4826
- Producent:
- ANALOG DEVICES
- Dodany do bazy:
- Ostatnio widziany:
Sugerowane produkty dla max4826
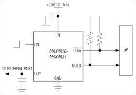
The MAX4826–MAX4831 family of switches has internal current limiting to prevent host devices from being damaged due to faulty load conditions. These analog switches have a low 0.7Ω on-resistance and operate from a +2.3V to +5.5V input voltage range. These devices are available with guaranteed 50mA and 100mA current limits, making them ideal for load-switching applications. In addition to the current-limit fault flag (active-low FFLG), an open-drain no-load flag indicator (active-low NOLD) notifies the system when the current through the switch is less than 10mA (MAX4826–MAX4829), or 5mA (MAX4830/MAX4831).
When the switch is on and a load is connected to the port, a guaranteed blanking time of 14ms ensures that the transient voltages settle down. If, after this blanking time, the load current is greater than the current limit, the MAX4826/MAX4828/MAX4830 enter a latchoff state where the switch is turned off, and FFLG is issued to the microprocessor. The switch can be turned on again by cycling the power or ON.
The MAX4827/MAX4829/MAX4831 have an autoretry feature where the switch turns off after the blanking time, and then continuously checks to see if the overload condition is present. The current-limit fault flag (active-low FFLG) is issued and remains low until after the fault condition is removed. The switch remains on after the overload condition disappears.
The MAX4826–MAX4831 operate over the extended -40°C to +85°C temperature range, and are available in tiny space-saving, 1mm x 1.5mm, 6-pin µDFN package.
Applications
* Cell Phones * Digital Still Cameras * Global Positioning Systems (GPS) * MP3 Players * PDAs and Palmtop Devices
* Guaranteed Current Limit: 50mA, 100mA
* Thermal Shutdown Protection
* Reverse-Current Protection
* 0.7Ω On-Resistance (MAX4826–MAX4831)
* 14ms Guaranteed Blanking Time
* Fault Flag (Active-Low FFLG)
* No-Load Flag (Active-Low NOLD)
* 65µA Supply Current
* 8µA Latchoff Current
* 0.01µA Shutdown Current
* +2.3V to +5.5V Supply Range
* Undervoltage Lockout
* Fast Current-Limit Response Time
* 6-Pin µDFN Package (1mm x 1.5mm)
Elecena nie prowadzi sprzedaży elementów elektronicznych, ani w niej nie pośredniczy.
Produkt pochodzi z oferty sklepu Analog Devices