150mA USB LDO Regulators with ±15kV TVS and µP Reset
Analog Devices
RSS
Sample
- Darmowa próbka
- MPN:
- MAX5005
- Producent:
- ANALOG DEVICES
- Dodany do bazy:
- Ostatnio widziany:
Sugerowane produkty dla max5007
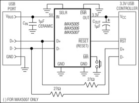
The MAX5005/MAX5006/MAX5007 are low-dropout (LDO), micropower linear voltage regulators with an integrated microprocessor (µP) reset circuit for use with USB peripheral devices. Each device is available with a fixed +3.3V output voltage and can deliver up to 150mA load current. Each device features ±15kV transient voltage suppression (TVS) as well as precision 1.5kΩ data-line termination resistors for USB digital signals making them ideal for use with USB peripherals.
The MAX5005/MAX5006/MAX5007 include an internal reset circuit that enables the USB microcontroller 100ms after the LDO regulator output voltage reaches regulation. Reset outputs are available in push-pull (active-low or active-high) and open-drain (active-low) options.
The MAX5005/MAX5006/MAX5007 are optimized for use with a 1µF ceramic output capacitor. Each device includes thermal shutdown protection, output short-circuit protection, and output to input reverse leakage protection. These devices also include an active-low manual reset input.
The MAX5005 features an open-drain reset output, the MAX5006 features an active-low push-pull reset output, and the MAX5007 features an active-high push-pull reset output. Each device is available in a space-saving 10-pin µMAX® package.
Applications
* Handheld Instruments (PDAs, Palmtops) * USB Peripherals
* Integrated ±15kV Transient Voltage Suppressors for D+ and D- Data Lines
* Pin Selectable Internal D+ and D- Termination Resistors (1.5kΩ ±5%)
* Integrated Microprocessor Reset Circuit with 100ms (min) Timeout
* 3.3V Output with ±3% Accuracy
* 25µA Quiescent Current at Full Load
* Small 1µF Output Capacitor
* Output to Input Reverse Leakage Protection
* Thermal and Short-Circuit Protection
* 10-Pin µMAX Package
Elecena nie prowadzi sprzedaży elementów elektronicznych, ani w niej nie pośredniczy.
Produkt pochodzi z oferty sklepu Analog Devices