elecena.pl

125V/2A, High-Speed, Half-Bridge MOSFET Drivers

Analog Devices

125V/2A, High-Speed, Half-Bridge MOSFET Drivers RSS Sample
  • Darmowa próbka
MPN:
MAX5063
Producent:
ANALOG DEVICES
Dodany do bazy:
Ostatnio widziany:
Zmiana ceny:
-100% (18.01.2025)
Poprzednia cena:
5.47

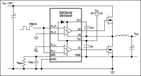
The MAX5062/MAX5063/MAX5064 high-frequency, 125V half-bridge, n-channel MOSFET drivers drive high-and low-side MOSFETs in high-voltage applications. These drivers are independently controlled and their 35ns typical propagation delay, from input to output, are matched to within 3ns (typ). The high-voltage operation with very low and matched propagation delay between drivers, and high source/sink current capabilities in a thermally enhanced package make these devices suitable for the high-power, high-frequency telecom power converters. The 125V maximum input voltage range provides plenty of margin over the 100V input transient requirement of telecom standards. A reliable on-chip bootstrap diode connected between VDD and BST eliminates the need for an external discrete diode.

The MAX5062A/C and the MAX5063A/C offer both noninverting drivers (see the Selector Guide of the full data sheet). The MAX5062B/D and the MAX5063B/D offer a noninverting high-side driver and an inverting low-side driver. The MAX5064A/B offer two inputs per driver that can be either inverting or noninverting. The MAX5062A/B/C/D and the MAX5064A feature CMOS (VDD / 2) logic inputs. The MAX5063A/B/C/D and the MAX5064B feature TTL logic inputs. The MAX5064A/B include a break-before-make adjustment input that sets the dead time between drivers from 16ns to 95ns. The drivers are available in the industry-standard 8-pin SO footprint and pin configuration, and a thermally enhanced 8-pin SO and 12-pin (4mm x 4mm) thin QFN packages. All devices operate over the -40°C to +125°C automotive temperature range.

Applications

* Active-Clamp Forward Converters * Full-Bridge Converters * Motor Control * Power-Supply Modules * Telecom Half-Bridge Power Supplies * Two-Switch Forward Converters

* HIP2100/HIP2101 Pin Compatible (MAX5062A/MAX5063A)

* Up to 125V Input Operation

* 8V to 12.6V VDD Input Voltage Range

* 2A Peak Source and Sink Current Drive Capability

* 35ns Typical Propagation Delay

* Guaranteed 8ns Propagation Delay Matching Between Drivers

* Programmable Break-Before-Make Timing (MAX5064)

* Up to 1MHz Combined Switching Frequency while Driving 100nC Gate Charge (MAX5064)

* Available in CMOS (VDD / 2) or TTL Logic-Level Inputs with Hysteresis

* Up to 15V Logic Inputs Independent of Input Voltage

* Low 2.5pF Input Capacitance

* Instant Turn-Off of Drivers During Fault or PWM Start-Stop Synchronization (MAX5064)

* Low 200µA Supply Current

* Versions Available With Combination of Noninverting and Inverting Drivers (MAX5062B/D and MAX5063B/D)

* Available in 8-Pin SO, Thermally Enhanced SO,and 12-Pin Thin QFN Packages

Elecena nie prowadzi sprzedaży elementów elektronicznych, ani w niej nie pośredniczy.

Produkt pochodzi z oferty sklepu