elecena.pl

Low-Power, Single, 16-/12-Bit, Buffered Voltage-Output DACs

Analog Devices

Low-Power, Single, 16-/12-Bit, Buffered Voltage-Output DACs RSS Sample
  • Darmowa próbka
MPN:
MAX5139
Producent:
ANALOG DEVICES
Dodany do bazy:
Ostatnio widziany:

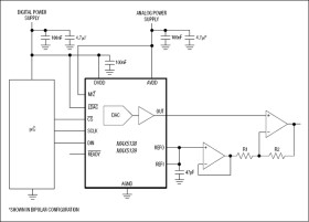
The MAX5138/MAX5139 are a family of single-channel pin-compatible and software-compatible 16-bit and 12-bit DACs. The MAX5138/MAX5139 are low-power, 16-bit/12-bit, buffered voltage-output, high-linearity DACs. They use a precision internal reference or a precision external reference for rail-to-rail operation. The MAX5138/MAX5139 accept a wide +2.7V to +5.25V supply-voltage range to accommodate most low-power and low-voltage applications. These devices accept a 3-wire SPI-/QSPI™-/MICROWIRE®-/DSP-compatible serial interface to save board space and reduce the complexity of optically isolated and transformer-isolated applications. The digital interface's double-buffered hardware and software active-low LDAC provide simultaneous output update. The serial interface features an active-low READY output for easy daisy-chaining of several MAX5138/MAX5139 devices and/or other compatible devices. The MAX5138/MAX5139 include a hardware input to reset the DAC outputs to zero or midscale upon power-up or reset, providing additional safety for applications that drive valves or other transducers that need to be off during power-up. The high linearity of the DACs makes these devices ideal for precision control and instrumentation applications. The MAX5138/MAX5139 are available in an ultra-small (3mm x 3mm), 16-pin TQFN package and are specified over the -40°C to +105°C extended industrial temperature range. Applications

* Automatic Test Equipment * Automatic Tuning * Communication Systems * Data Acquisition * Gain and Offset Adjustment * Portable Instrumentation * Power-Amplifier Control * Process Control and Servo Loops * Programmable Voltage and Current Sources

* 16-/12-Bit Resolution in a 3mm x 3mm, 16-Pin TQFN Package

* Hardware-Selectable on Power-Up or Reset-to-Zero/Midscale DAC Output

* Double-Buffered Input Registers

* Active-Low LDAC Asynchronously Updates DAC Output

* Active-Low READY Facilitates Daisy Chaining

* High-Performance 10ppm/°C Internal Reference

* Guaranteed Monotonic Over All Operating Conditions

* Wide +2.7V to +5.25V Supply Range

* Rail-to-Rail Buffered Output Operation

* Low Gain Error (Less Than ±0.5% FS) and Offset (Less Than ±10mV)

* 30MHz 3-Wire SPI-/QSPI-/MICROWIRE-/DSP-Compatible Serial Interface

* CMOS-Compatible Inputs with Hysteresis

* Low Power Consumption (ISHDN = 2µA max)

Elecena nie prowadzi sprzedaży elementów elektronicznych, ani w niej nie pośredniczy.

Produkt pochodzi z oferty sklepu