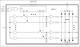
32-Channel Sample/Hold Amplifier with Output Clamping Diodes
Analog Devices
RSS
Sample
- Darmowa próbka
- MPN:
- MAX5167M
- Producent:
- ANALOG DEVICES
- Dodany do bazy:
- Ostatnio widziany:
Sugerowane produkty dla max5167
The MAX5167 contains 32 sample-and-hold amplifiers driven by a single multiplexed input. The control logic addressing the outputs is a simple 5-wire input to the multiplexer. Additional logic allows two devices to function as a single 64-channel unit. Clamping diodes on each output allows clamping between two external reference voltages. The MAX5167 is available with an output impedance of 50Ω, 500Ω, or 1 kΩ.
The MAX5167 operates with +10V and -5V supplies, and a separate +5V digital logic supply. Manufactured with a proprietary BiCMOS process, it provides high accuracy, fast acquisition time, low droop rate, and a low hold step. The MAX5167 has a typical linearity error of less than 0.01% and can accurately acquire an 8V step input signal to 0.01% accuracy in 2.5µs within the +7V to -4V input signal range. Transitions from sample mode to hold mode result in only a 0.5mV error. While in hold mode, the output voltage slowly droops at a rate of 1mV/s.
The MAX5167 is available in a 48-pin TQFP package and is specified for both the commercial (0°C to +70°C) and extended-industrial (-40°C to +85°C) temperature ranges.
Applications
* Arbitrary Function Generators * Automated Test Equipment (ATE) * Avionics and Military Systems * Industrial Process Controls
* 32-Channel Sample/Hold
* Output Clamps on Each Channel
* 0.01% Accuracy of Acquired Signal
* 0.01% Linearity Error
* Fast Acquisition Time: 2.5µs
* Low Droop Rate: 1mV/s
* Low Hold Step: 0.25mV
* Wide Output Voltage Range: +7V to -4V
Elecena nie prowadzi sprzedaży elementów elektronicznych, ani w niej nie pośredniczy.
Produkt pochodzi z oferty sklepu Analog Devices