elecena.pl

Single-Supply 3V/5V, Voltage-Output, Dual, Precision 10-Bit DACs

Analog Devices

Single-Supply 3V/5V, Voltage-Output, Dual, Precision 10-Bit DACs RSS Sample
  • Darmowa próbka
MPN:
MAX5236
Producent:
ANALOG DEVICES
Dodany do bazy:
Ostatnio widziany:
Zmiana ceny:
-100% (17.01.2025)
Poprzednia cena:
7.68

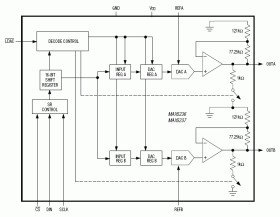
The MAX5236/MAX5237 precision, dual, voltage-output, 10-bit digital-to-analog converters (DACs) consume only 360µA from a single 5V (MAX5237) or 325µA from a single 3V (MAX5236) supply. These devices feature output buffers that swing rail-to-rail. The internal gain amplifiers (1.6384V/V) maximize the dynamic range of the DAC output.

The MAX5236/MAX5237 feature 13.5MHz a 3-wire serial interface compatible with SPI™/QSPI™/and MICROWIRE™. Each DAC input is organized as an input register followed by a DAC register. A 16-bit shift register loads data into the input registers. Input registers update the DAC registers independently or simultaneously. In addition, programmable control bits allow power-down with 1kΩ or 200kΩ internal loads. The MAX5236/MAX5237 are fully specified over the extended industrial temperature range (-40°C to +85°C) and are available in space-saving 10-pin µMAX® packages.

Applications

* µP-Controlled Systems * Automated Test Equipment (ATE) * Digital Gain and Offset Control * Industrial Process Controls * Motion Control

* Guaranteed 1/2LSB INL (max)

* Low Supply Current

* 325µA (Normal Operation)

* 0.4µA (Full Power-Down Mode)

* Single-Supply Operation

* 3V (MAX5236)

* 5V (MAX5237)

* Space-Saving 10-Pin µMAX Package

* Output Buffers Swing Rail-to-Rail

* Power-On Reset Clears Registers and DACs to Zero

* Programmable Shutdown Modes with 1kΩ or 200kΩ Internal Loads

* Resets to Zero

* 13.5MHz SPI/QSPI/MICROWIRE-Compatible, 3-Wire Serial Interface

* Buffered Output Drives 5kΩ || 100pF

Elecena nie prowadzi sprzedaży elementów elektronicznych, ani w niej nie pośredniczy.

Produkt pochodzi z oferty sklepu