elecena.pl

2.7V, Low-Power, 8-Bit Quad DAC with Rail-to-Rail Output Buffers

Analog Devices

2.7V, Low-Power, 8-Bit Quad DAC with Rail-to-Rail Output Buffers RSS Sample
  • Darmowa próbka
MPN:
MAX533
Producent:
ANALOG DEVICES
Dodany do bazy:
Ostatnio widziany:
Zmiana ceny:
-100% (20.01.2025)
Poprzednia cena:
5.67

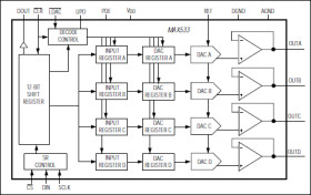
The MAX533 serial-input, voltage-output, 8-bit quad digital-to-analog converter (DAC) operates from a sin-gle +2.7V to +3.6V supply. Internal precision buffers swing rail to rail, and the reference input range includes both ground and the positive rail. The MAX533 features a 1µA shutdown mode.

The serial interface is double buffered: a 12-bit input shift register is followed by four 8-bit buffer registers and four 8-bit DAC registers. The 12-bit serial word consists of eight data bits and four control bits (for DAC selection and special programming commands). Both the input and DAC registers can be updated indepen-dently or simultaneously with a single software com-mand. Two additional asynchronous control pins, active-low LDAC and active-low CLR, provide simultaneous updating or clearing of the input and DAC registers.

The interface is compatible with SPI™, QSPI™ (CPOL = CPHA = 0 or CPOL = CPHA = 1), and Microwire™. A buffered data output allows daisy chaining of serial devices.

In addition to 16-pin DIP and CERDIP packages, the MAX533 is available in a 16-pin QSOP that occupies the same area as an 8-pin SO.

Applications

* Digital Gain and Offset Control * Portable Instrumentation * Programmable Attenuators * Programmable Current Sources

* +2.7V to +3.6V Single-Supply Operation

* Ultra-Low Supply Current:

* 0.7mA while Operating

* 1µA in Shutdown Mode

* Ultra-Small 16-Pin QSOP Package

* Ground to VDD Reference Input Range

* Output Buffer Amplifiers Swing Rail to Rail

* 10MHz Serial Interface, Compatible with SPI, QSPI

* (CPOL = CPHA = 0 or CPOL = CPHA = 1), and Microwire

* Double-Buffered Registers for Synchronous Updating

* Serial Data Output for Daisy Chaining

* Power-On Reset Clears Serial Interface and Sets All Registers to Zero

* Software Shutdown

* Software-Programmable Logic Output

* Asynchronous Hardware Clear Resets All Internal Registers to Zero

Elecena nie prowadzi sprzedaży elementów elektronicznych, ani w niej nie pośredniczy.

Produkt pochodzi z oferty sklepu