Low-Cost, Low-Power 6-Bit DACs with 2-Wire Serial Interface in SOT23 Package
Analog Devices
RSS
Sample
- Darmowa próbka
- MPN:
- MAX5361
- Producent:
- ANALOG DEVICES
- Dodany do bazy:
- Ostatnio widziany:
Sugerowane produkty dla max5361
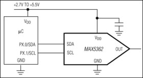
The MAX5360/MAX5361/MAX5362 are low-cost, 6-bit digital-to-analog converters (DACs) in miniature 5-pin SOT23 packages with a simple 2-wire serial interface that allows communication with multiple devices. The MAX5360 has an internal +2V reference and operates from a +2.7V to +3.6V supply. The MAX5361 has an internal +4V reference and operates from a +4.5V to +5.5V supply. The MAX5362 operates over the full +2.7V to +5.5V supply range and has an internal reference equal to 0.9 5 VDD.
The fast-mode I²C-compatible serial interface allows communication at data rates up to 400kbps, minimizing board space and reducing interconnect complexity in many applications. Each device is available with one of four factory-preset addresses (see Selector Guide in the full data sheet).
The MAX5360/MAX5361/MAX5362 also include an output buffer, a low-power shutdown mode, and a power-on reset that ensures the DAC outputs are at zero when power is initially applied. In shutdown mode, the supply current is reduced to less than 1µA and the output is pulled down with a 10 kilohm resistor to GND.
The MAX5360/MAX5361/MAX5362 are available in miniature 5-pin SOT23 packages.
Applications
* Automatic Gain Control * Automatic Offset Adjustment * Automatic Tuning (VCO) * Power-Amp Bias Control * Programmable Threshold Levels
* 6-Bit Accuracy in a Tiny 5-Pin SOT23 Package
* Wide +2.7V to +5.5V Supply Range (MAX5362)
* 1µA Shutdown Mode
* Buffered Output Drives Resistive Loads
* Low Glitch Power-On-Reset to Zero DAC Output
* Fast I²C-Compatible Serial Interface
* ≤ -5% Full-Scale Error (MAX5362)
* ≤ 1 LSB (max) INL/DNL
* Low 230µA max Supply Current
Elecena nie prowadzi sprzedaży elementów elektronicznych, ani w niej nie pośredniczy.
Produkt pochodzi z oferty sklepu Analog Devices