elecena.pl

Dual, 256-Tap, Low-Drift, Digital Potentiometers in 10-µMAX

Analog Devices

Dual, 256-Tap, Low-Drift, Digital Potentiometers in 10-µMAX RSS Sample
  • Darmowa próbka
MPN:
MAX5403
Producent:
ANALOG DEVICES
Dodany do bazy:
Ostatnio widziany:
Zmiana ceny:
-100% (22.01.2025)
Poprzednia cena:
3.37

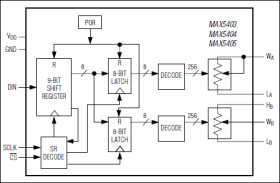
The MAX5403/MAX5404/MAX5405 is a family of dual linear taper digital potentiometers. Each device has one 3-terminal potentiometer and one 2-terminal variable resistor (Figure 1). The MAX5403/MAX5404/MAX5405 operate from +2.7V to +5.5V single-supply voltages and use an ultra-low supply current of 0.1µA. These devices also provide glitchless switching between resistors taps as well as a convenient power-on reset (POR) that sets the wiper to the midscale position at power-up. The potentiometer consists of a fixed resistor with a wiper contact that is digitally controlled through a 3-wire serial interface and has 256-tap points. It performs the same function as a discrete potentiometer or variable resistor.

These parts are ideal for applications requiring digitally controlled resistors. Three resistance values are available: 10kΩ (MAX5403), 50kΩ (MAX5404), and 100kΩ (MAX5405). A nominal resistor-temperature coefficient of 35ppm/°C end-to-end and 5ppm/°C ratiometric make the MAX5403/MAX5404/MAX5405 ideal for applications requiring low temperature-coefficient variable resistors, such as adjustable-gain circuit configurations.

The MAX5403/MAX5404/MAX5405 are available in a 10-pin µMAX® package. Each device is guaranteed over the extended industrial temperature range (-40°C to +85°C).

Applications

* Adjustable Voltage Reference * Impedance Matching * LCD Screen Adjustment * Low-Drift Programmable Gain Amplifier (PGA) * Mechanical Potentiometer Replacement * Programmable Filters, Delays, Time Constant * Volume Control

* 10-Pin µMAX Small Footprint Package

* 256-Tap Positions

* Ultra Low 0.1µA Supply Current

* +2.7V to +5.5V Single-Supply Operation

* Low End-To-End Temperature Coefficient: 35ppm/°C

* Low Ratiometric Temperature Coefficient: 5ppm/°C

* Power-On Reset: Wiper Goes to Midscale (Position 128)

* Glitchless Switching Between Resistor Taps

* 3-Wire SPI™-Interface Compatible

* 10kΩ/50kΩ/100kΩ Resistor Values

Elecena nie prowadzi sprzedaży elementów elektronicznych, ani w niej nie pośredniczy.

Produkt pochodzi z oferty sklepu