elecena.pl

Stereo Volume Control with Rotary Encoder Interface

Analog Devices

Stereo Volume Control with Rotary Encoder Interface RSS Sample
  • Darmowa próbka
MPN:
MAX5440
Producent:
ANALOG DEVICES
Dodany do bazy:
Ostatnio widziany:
Zmiana ceny:
-100% (17.01.2025)
Poprzednia cena:
2.42

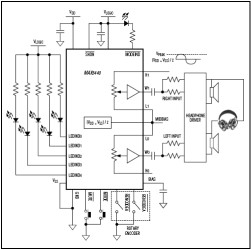
The MAX5440 dual, 40kΩ logarithmic taper volume control features a debounced up/down interface for use with a simple rotary encoder without using a microcontroller (µC). Each potentiometer has 32 log-spaced tap points with a buffered wiper output and replaces mechanical potentiometers. An integrated bias generator provides the required ((VDD + VSS) / 2) bias voltage, eliminating the need for costly external op-amp circuits in unipolar audio applications. A mode-indicator LED output specifies volume or balance control. Five integrated LED drivers indicate volume level or balance settings, depending on the status of the mode indicator.

The MAX5440 includes debounced pushbutton inputs for mute and mode. The mute input allows a single pushbutton to change between volume control and the -90dB (typ) mute setting. The mode input toggles between volume and balance control. A click-and-pop suppression feature minimizes the audible noise generated by wiper transitions. The MAX5440 provides a nominal temperature coefficient of 35ppm/°C end-to-end and 5ppm/°C, ratiometrically. The MAX5440 is available in a 24-pin SSOP package and is specified for operation over the -40°C to +85°C extended temperature range.

Applications

* Desktop Speakers * Multimedia Docking Stations * Set-Top Boxes * Stereo Volume Control

* Logarithmic Taper Volume Control with (31) 2dB Steps

* Low-Power Wiper Buffers Provide 0.003% THD

* Single +2.7V to +5.5V or Dual ±2.7V Supply Voltage Operation

* Low 0.5µA Shutdown Supply Current

* Integrated Bias Voltage Generator

* Five-Segment LED Volume/Balance Indicator

* Clickless Switching

* 40kΩ End-to-End Fixed Resistance Value

* Mute Function Toggles to -90dB (typ)

* Power-On Reset to -12dBFS Wiper Position

Elecena nie prowadzi sprzedaży elementów elektronicznych, ani w niej nie pośredniczy.

Produkt pochodzi z oferty sklepu