elecena.pl

Ultra-Small, Quad-Channel, 12-Bit Buffered Output DAC with Internal Reference and I²C Interface

Analog Devices

Ultra-Small, Quad-Channel, 12-Bit Buffered Output DAC with Internal Reference and I²C Interface RSS Sample
  • Darmowa próbka
MPN:
MAX5816
Producent:
ANALOG DEVICES
Dodany do bazy:
Ostatnio widziany:

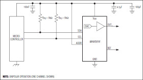
The MAX5816 4-channel, low-power, 12-bit, voltage-output digital-to-analog converter (DAC) includes output buffers and an internal reference that is selectable to be 2.048V, 2.500V, or 4.096V. The MAX5816 accepts a wide supply voltage range of 2.7V to 5.5V with extremely low power (3mW) consumption to accommodate most low-voltage applications. A precision external reference input allows rail-to-rail operation and presents a 100kΩ (typ) load to an external reference.

The MAX5816 has an I²C-compatible, 2-wire interface that operates at clock rates up to 400kHz. The DAC output is buffered and has a low supply current of less than 250µA per channel and a low offset error of ±0.5mV (typ). On power-up, the MAX5816 resets the DAC outputs to zero, providing additional safety for applications that drive valves or other transducers which need to be off on power-up. The internal reference is initially powered down to allow use of an external reference. The MAX5816 allows simultaneous output updates using software LOAD commands. Multiple devices can simultaneously be updated using software load command in combination with the broadcast ID.

The MAX5816 is available in a 10-pin TDFN package and is specified over the -40°C to +125°C temperature range.

Applications

* Automatic Tuning and Optical Control * Data Acquisition * Gain and Offset Adjustment * Portable Instrumentation * Power Amplifier Control and Biasing * Process Control and Servo Loops * Programmable Voltage and Current Sources

* Four High-Accuracy DAC Channels

* 12-Bit Accuracy Without Adjustment

* ±1 LSB INL Buffered Voltage Output

* Guaranteed Monotonic Over All Operating Conditions

* Independent Mode Settings for Each DAC

* Three Precision Selectable Internal References

* 2.048V, 2.500V, or 4.096V

* Internal Output Buffer

* Rail-to-Rail Operation with External Reference

* 4.5µs Settling Time

* Outputs Directly Drive 2kΩ Loads

* Small 3mm × 3mm 10-Pin TDFN Package

* Wide 2.7V to 5.5V Supply Range

* Fast 400kHz I²C-Compatible, 2-Wire Serial Interface

* Power-On-Reset to Zero-Scale DAC Output

* Three Software-Selectable Power-Down Output Impedances

* 1kΩ, 100kΩ, or High Impedance

Elecena nie prowadzi sprzedaży elementów elektronicznych, ani w niej nie pośredniczy.

Produkt pochodzi z oferty sklepu