Ultra-Small, Octal Channel, 8-/10-/12-Bit Buffered Output DACs with Internal Reference and IC Interface
Analog Devices
RSS
Sample
- Darmowa próbka
- MPN:
- MAX5824
- Producent:
- ANALOG DEVICES
- Dodany do bazy:
- Ostatnio widziany:
Sugerowane produkty dla max5823
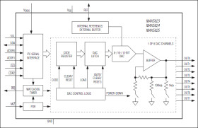
The MAX5823/MAX5824/MAX5825 8-channel, low-power, 8-/10-/12-bit, voltage-output digital-to-analog converters (DACs) include output buffers and an internal 3ppm/°C reference that is selectable to be 2.048V, 2.500V, or 4.096V. The MAX5823/MAX5824/MAX5825 accept a wide supply voltage range of 2.7V to 5.5V with extremely low power (6mW) consumption to accommodate most low-voltage applications. A precision external reference input allows rail-to-rail operation and presents a 100kΩ (typ) load to an external reference.
The MAX5823/MAX5824/MAX5825 have an I2C-compatible, 2-wire interface that operates at clock rates up to 400kHz. The DAC output is buffered and has a low supply current of less than 250µA per channel and a low offset error of ±0.5mV (typ). On power-up, the MAX5823/ MAX5824/MAX5825 reset the DAC outputs to zero or midscale based on the status of M/active-low Z logic input, providing flexibility for a variety of control applications. The internal reference is initially powered down to allow use of an external reference. The MAX5823/MAX5824/MAX5825 allow simultaneous output updates using software LOAD commands or the hardware load DAC logic input (active-low LDAC).
The MAX5823/MAX5824/MAX5825 feature a watchdog function which can be enabled to monitor the I/O interface for activity and integrity.
A clear logic input (active-low CLR) allows the contents of the CODE and the DAC registers to be cleared asynchronously and simultaneously sets the DAC outputs to the programmable default value. The MAX5823/MAX5824/MAX5825 are available in a 20-pin TSSOP and an ultra-small, 20-bump WLP package and are specified over the -40°C to +125°C temperature range.
Applications
* Automatic Tuning and Optical Control * Gain and Offset Adjustment * Portable Instrumentation * Power Amplifier Control and Biasing * Process Control and Servo Loops * Programmable Voltage and Current Sources
* Eight High-Accuracy DAC Channels
* 12-Bit Accuracy Without Adjustment
* ±1 LSB INL Buffered Voltage Output
* Guaranteed Monotonic Over All Operating Conditions
* Independent Mode Settings for Each DAC
* Three Precision Selectable Internal References
* 2.048V, 2.500V, or 4.096V
* Internal Output Buffer
* Rail-to-Rail Operation with External Reference
* 4.5µs Settling Time
* Outputs Directly Drive 2kΩ Loads
* Small 6.5mm × 4.4mm 20-Pin TSSOP or Ultra-Small 2.5mm × 2.3mm 20-Bump WLP Package
* Wide 2.7V to 5.5V Supply Range
* Separate 1.8V to 5.5V VDDIO Power-Supply Input
* Fast 400kHz I2C-Compatible, 2-Wire Serial Interface
* Pin-Selectable Power-On-Reset to Zero-Scale or Midscale DAC Output
* Active-Low LDAC and Active-Low CLR For Asynchronous DAC Control
* Three Software-Selectable Power-Down Output Impedances
* 1kΩ, 100kΩ, or High Impedance
Elecena nie prowadzi sprzedaży elementów elektronicznych, ani w niej nie pośredniczy.
Produkt pochodzi z oferty sklepu Analog Devices