elecena.pl

Positive High-Voltage, Hot-Swap Controllers

Analog Devices

Positive High-Voltage, Hot-Swap Controllers RSS Sample
  • Darmowa próbka
MPN:
MAX5933B
Producent:
ANALOG DEVICES
Dodany do bazy:
Ostatnio widziany:

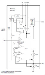
The MAX5933A-MAX5933F/MAX5947A/B/C fully integrated hot-swap controllers for +9V to +80V positive supply rails (MAX5947A/B/C), allow for the safe insertion and removal of circuit cards into live backplanes without causing glitches on the backplane power-supply rail. The MAX5947B is pin- and function-compatible with the LT1641-2. The other devices offer added features such as a choice of active-high or active-low power-good outputs (PWRGD/PWRGD-bar), latched/autoretry fault management, and autoretry duty-cycle options of 3.75% or 0.94% (see the Selector Guide).

The MAX5933A-MAX5933F are available with a default undervoltage lockout threshold of +31V and operate over a supply voltage range of +33V to +80V. The MAX5947A/B/C are available with a default undervoltage of +8.3V. All devices feature a programmable analog foldback current limit. If the device remains in current limit for more than a programmable time, the external n-channel MOSFET is either latched off (MAX5933A/MAX5933C/MAX5947A) or is set to automatically restart after a timeout delay (MAX5933B/MAX5933D/MAX5933E/MAX5933F/MAX5947B/MAX5947C).

The MAX5933 and MAX5947 operate in the extended temperature range of -40°C to +85°C. These devices are available in an 8-pin SO package.

Applications

* 24V/48V Industrial/Alarm Systems * Electronic Circuit Breakers * Hot Board Insertion * Industrial High-Side Switch/Circuit Breakers * Network Routers and Switches

* Pin- and Function-Compatible with the LT1641-2 (MAX5947B)

* Provides Safe Hot Swap for +9V to +80V Power-Supply Range (MAX5947A/B/C)

* Safe Board Insertion and Removal from Live Backplanes

* Latched/Autoretry Management

* Active-Low or Active-High Power-Good Output

* Programmable Foldback Current Limiting

* High-Side Drive for an External N-Channel MOSFET

* Built-In Thermal Shutdown

* Undervoltage Lockout (UVLO)

* Overvoltage Protection

* User-Programmable Supply Voltage Power-Up Rate

Elecena nie prowadzi sprzedaży elementów elektronicznych, ani w niej nie pośredniczy.

Produkt pochodzi z oferty sklepu