elecena.pl

48V Hot-Swap Controllers with V Step Immunity and No R

Analog Devices

48V Hot-Swap Controllers with V Step Immunity and No R RSS Sample
  • Darmowa próbka
MPN:
MAX5936
Producent:
ANALOG DEVICES
Dodany do bazy:
Ostatnio widziany:

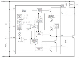
The MAX5936/MAX5937 are hot-swap controllers for -10V to -80V rails. The MAX5936/MAX5937 allow circuit line cards to be safely hot-plugged into a live backplane without causing a glitch on the power supply. These devices integrate a circuit-breaker function requiring no RSENSE.

The MAX5936/MAX5937 provide a controlled turn-on for circuit cards, limiting inrush, preventing glitches on the power-supply rail, and preventing damage to board connectors and components. Before startup, the devices perform a Load Probe™ test to detect the presence of a short-circuit condition. If a short-circuit condition does not exist, the device limits the inrush current drawn by the load by gradually turning on the external MOSFET. Once the external MOSFET is fully enhanced, the MAX5936/MAX5937 provides overcurrent and short-circuit protection by monitoring the voltage drop across the RDS(ON) of the external power MOSFET. The MAX5936/MAX5937 integrate a 400mA fast GATE pulldown to guarantee that the power MOSFET is rapidly turned off in the event of an overcurrent or short-circuit condition.

The MAX5936/MAX5937 protect the system against input voltage (VIN) steps by providing VIN step immunity. The MAX5936/MAX5937 provide an accurate UVLO voltage. The MAX5936 has an open-drain, active-low PGOOD output and the MAX5937 has an open-drain, active-high PGOOD output.

The MAX5936/MAX5937 are offered with 100mV, 200mV, and 400mV circuit-breaker thresholds, in addition to a non-circuit-breaker option. These devices are offered in latched and autoretry fault management, are available in 8-pin SO packages, and specified for the extended (-40°C to +85°C) temperature range (see the Selector Guide).

Applications

* Network Hubs, Switches, Routers * Network Hubs, Switches, Routers * Servers * Solid-State Circuit Breakers * Telecom Line Cards

* -10V to -80V Operation

* No RSENSE Required

* Drives Large Power MOSFETS

* Programmable Inrush Current Limit During Hot Plug

* 100mV, 200mV, 400mV, and No-Circuit-Breaker Threshold Options

* Circuit-Breaker Fault with Transient Rejection

* Shorted Load Detection (Load Probe) Before Power MOSFET Turn-On

* ±2.4% Accurate Undervoltage Lockout (UVLO)

* Autoretry and Latched Fault Management Available

* Low Quiescent Current

Elecena nie prowadzi sprzedaży elementów elektronicznych, ani w niej nie pośredniczy.

Produkt pochodzi z oferty sklepu