48V Hot-Swap Controllers with External R
Analog Devices
RSS
Sample
- Darmowa próbka
- MPN:
- MAX5948A
- Producent:
- ANALOG DEVICES
- Dodany do bazy:
- Ostatnio widziany:
Sugerowane produkty dla lt1640
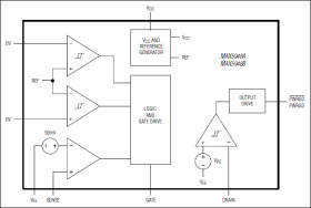
The MAX5948A/MAX5948B are hot-swap controllers that allow a circuit card to be safely hot plugged into a live backplane. The MAX5948A/MAX5948B operate from -20V to -80V and are well-suited for -48V power systems. The MAX5948A is pin- and function-compatible with both the LT1640AL and LT1640L. The MAX5948B is pin- and function-compatible with both the LT1640AH and LT1640H.
The MAX5948A/MAX5948B provide a controlled turn-on to circuit cards preventing glitches on the power-supply rail and damage to board connectors and components. The MAX5948A/MAX5948B provide undervoltage, overvoltage, and overcurrent protection. These devices ensure the input voltage is stable and within tolerance before applying power to the load.
Both the MAX5948A and MAX5948B protect a system against overcurrent and short-circuit conditions by turning off the external MOSFET in the event of a fault condition.
Both devices feature an open-drain power-good status output, active-low PWRGD for MAX5948A or PWRGD for MAX5948B, that can be used to enable downstream converters.
The MAX5948A/MAX5948B are available in an 8-pin SO package. Both devices are specified for the extended -40°C to +85°C temperature range.
Applications
* Base-Station Line Cards * Central-Office Switching * Network Routers and Switches * Server Line Cards
* Allow Safe Board Insertion and Removal from a Live -48V Backplane
* Pin- and Function-Compatible with LT1640AL/LT1640L (MAX5948A)
* Pin- and Function-Compatible with LT1640AH/LT1640H (MAX5948B)
* Withstand -100V Input Transients with No External Components
* Operate from -20V to -80V
* Programmable Inrush and Short-Circuit Current Limits
* Programmable Overvoltage Protection
* Programmable Undervoltage Lockout
* Power Up into a Shorted Load
* Power-Good Control Output
Elecena nie prowadzi sprzedaży elementów elektronicznych, ani w niej nie pośredniczy.
Produkt pochodzi z oferty sklepu Analog Devices