elecena.pl

Negative 48V Hot Swap Controller

Analog Devices

Negative 48V Hot Swap Controller RSS Sample
  • Darmowa próbka
MPN:
LT4250
Producent:
ANALOG DEVICES
Dodany do bazy:
Ostatnio widziany:
Zmiana ceny:
-100% (22.01.2025)
Poprzednia cena:
2.71

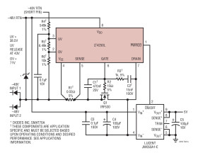
The LT4250L/LT4250H are 8-pin, negative 48V Hot Swap™ controllers that allow a board to be safely inserted and removed from a live backplane. Inrush current is limited to a programmable value by controlling the gate voltage of an external N-channel pass transistor. The pass transistor is turned off if the input voltage is less than the programmable undervoltage threshold or greater than the overvoltage threshold. A programmable current limit protects the system against shorts. After a 500μs timeout the current limit activates the electronic circuit breaker. The PWRGD (LT4250L) or PWRGD (LT4250H) signal can be used to directly enable a power module. The LT4250L is designed for modules with a low enable input and the LT4250H for modules with a high enable input.

The LT4250L/LT4250H are available in 8-pin PDIP and SO packages

Applications

* Central Office Switching

* –48V Distributed Power Systems

* Negative Power Supply Control

* Allows Safe Board Insertion and Removal from a Live –48V Backplane

* Circuit Breaker Immunity to Voltage Steps and Current Spikes

* Programmable Inrush and Short-Circuit Current Limits

* Pin Compatible with LT1640L/LT1640H

* Operates from –18V to –80V

* Programmable Overvoltage Protection

* Programmable Undervoltage Lockout

* Power Good Control Output

* Bell-Core Compatible ON/OFF Threshold

Elecena nie prowadzi sprzedaży elementów elektronicznych, ani w niej nie pośredniczy.

Produkt pochodzi z oferty sklepu