48V Hot-Swap Controllers with External R
Analog Devices
RSS
Sample
- Darmowa próbka
- MPN:
- MAX5949B
- Producent:
- ANALOG DEVICES
- Dodany do bazy:
- Ostatnio widziany:
Sugerowane produkty dla lt4250
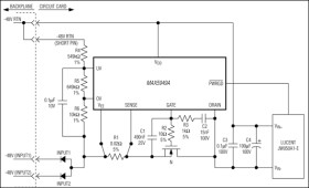
The MAX5949A/MAX5949B are hot-swap controllers that allow a circuit card to be safely hot plugged into a live backplane. The MAX5949A/MAX5949B operate from -20V to -80V and are well-suited for -48V power systems. These devices are pin and function compatible with the LT4250 and pin compatible with the LT1640.
The MAX5949A/MAX5949B provide a controlled turn-on to circuit cards preventing glitches on the power-supply rail and damage to board connectors and components. The MAX5949A/MAX5949B provide undervoltage, overvoltage, and overcurrent protection. These devices ensure the input voltage is stable and within tolerance before applying power to the load.
Both the MAX5949A and MAX5949B protect a system against overcurrent and short-circuit conditions by turning off the external MOSFET in the event of a fault condition. The MAX5949A/MAX5949B also provide protection against input voltage steps. During an input voltage step, the MAX5949A/MAX5949B limit the current drawn by the load to a safe level without turning off power to the load.
Both devices feature an open-drain power-good status output (PWRGD-bar for the MAX5949A or PWRGD for the MAX5949B) that can be used to enable downstream converters.
The MAX5949A/MAX5949B are available in an 8-pin SO package. Both devices are specified for the extended -40°C to +85°C temperature range.
Applications
* -48V Distributed Power Systems * Base-Station Line Cards * Central-Office Line Cards * Central-Office Switching * Negative Power-Supply Controls * Network Routers and Switches * Server Line Cards * Telecom Line Cards
* Allow Safe Board Insertion and Removal from a Live -48V Backplane
* Pin and Function Compatible with LT4250L (MAX5949A)
* Pin Compatible with LT1640L (MAX5949A)
* Pin and Function Compatible with LT4250H (MAX5949B)
* Pin Compatible with LT1640H (MAX5949B)
* Circuit-Breaker Immunity to Input Voltage Steps and Current Spikes
* Withstand -100V Input Transients with No External Components
* Programmable Inrush and Short-Circuit Current Limits
* Operate from -20V to -80V
* Programmable Overvoltage Protection
* Programmable Undervoltage Lockout
* Power Up into a Shorted Load
* Power-Good Control Output
Elecena nie prowadzi sprzedaży elementów elektronicznych, ani w niej nie pośredniczy.
Produkt pochodzi z oferty sklepu Analog Devices