SOT23, Low-Power Microprocessor Supervisory Circuits with Battery Backup
Analog Devices
RSS
Sample
- Darmowa próbka
- MPN:
- MAX6363P
- Producent:
- ANALOG DEVICES
- Dodany do bazy:
- Ostatnio widziany:
Sugerowane produkty dla max6361
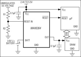
The MAX6361MAX6364 supervisory circuits reduce the complexity and number of components required for power-supply monitoring and battery control functions in microprocessor (µP) systems. The circuits significantly improve system reliability and accuracy compared to that obtainable with separate ICs or discrete components. Their functions include µP reset, backup battery switchover, and power failure warning.
The MAX6361MAX6364 operate from supply voltages as low as +1.2V. The factory-preset reset threshold voltage ranges from 2.32V to 4.63V (see Ordering Information). These devices provide a manual reset input (MAX6361), watchdog timer input (MAX6362), battery-on output (MAX6363), and an auxiliary adjustable reset input (MAX6364). In addition, each part type is offered in three reset output versions: an active-low push-pull reset, an active-low open-drain reset, and an active-high open-drain reset (see Selector Guide at end of data sheet).
Applications
* Computers: Desktop, Workstation, Server * Notebook Computers * Palmtop Computers * Pen Entry Palmtops * Portable Patient Monitoring/Drug Delivery * Portable Test Meters * POS Terminals * Printers and Faxes * Programmable Logic Controllers
* Low +1.2V Operating Supply Voltage (VCC or VBATT)
* Precision Monitoring of +5.0V, +3.3V, +3.0V, and +2.5V Power-Supply Voltages
* Debounced Manual Reset Input (MAX6361)
* Watchdog Timer with 1.6s Timeout Period (MAX6362)
* Battery-On Output Indicator (MAX6363)
* Auxiliary User-Adjustable RESET IN (MAX6364)
* Three Available Output Structures
* Push-Pull Active-Low RESET, Open-Drain Active-Low RESET, Open-Drain RESET
* RESET/Active-Low RESET Valid Down to 1.2V Guaranteed (VCC or VBATT)
* Power-Supply Transient Immunity
* 150ms (min) Reset Timeout Period
* Small 6-Pin SOT23 Package
Elecena nie prowadzi sprzedaży elementów elektronicznych, ani w niej nie pośredniczy.
Produkt pochodzi z oferty sklepu Analog Devices