elecena.pl

Dual-Voltage µP Supervisory Circuits with Sequenced Reset Outputs

Analog Devices

Dual-Voltage µP Supervisory Circuits with Sequenced Reset Outputs RSS Sample
  • Darmowa próbka
MPN:
MAX6392
Producent:
ANALOG DEVICES
Dodany do bazy:
Ostatnio widziany:

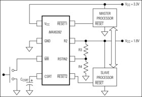
The MAX6391/MAX6392 microprocessor (µP) supervisory circuits provide sequenced logic reset outputs for multicomponent or dual-voltage systems. Each device can monitor two supply voltages and time-sequence two reset outputs to control the order in which system components are turned on and off. The MAX6391/MAX6392 increase system reliability and reduce circuit complexity and cost compared to separate ICs or discrete components.

The MAX6391/MAX6392 monitor VCC as the master reset supply. Both active-low RESET1 and active-low RESET2 are asserted whenever VCC drops below the selected factory-fixed reset threshold voltage. RESET1 remains asserted as long as VCC is below the threshold and deasserts 140ms (min) after VCC exceeds the thresholds.

RESET IN2 is monitored as the secondary reset supply and is adjustable with an external resistive-divider network. Active-low RESET2 is asserted whenever either VCC or RESET IN2 is below the selected thresholds. Active-low RESET2 remains asserted 140ms (min) or a capacitor-adjustable time period after VCC and RESET IN2 exceed their thresholds. RESET2 is always deasserted after active-low RESET1 during system power-up and is always asserted before active-low RESET1 during power-down.

The MAX6391 includes two internal pullup resistors for active-low RESET1 and active-low RESET2 (the open-drain outputs can be externally connected to the desired pullup voltages). The MAX6392 includes an active-low manual reset input (MR) that asserts both active-low RESET1 (push-pull) and RESET2 (open drain).

The MAX6391/MAX6392 are available in small 8-pin SOT23 packages and are specified over the -40°C to +85°C extended temperature range.

Applications

* Computers: Desktop, Workstation, Server * Controllers * Critical µP Monitoring * Industrial Equipment * Multivoltage Monitoring * Printers * Servers and Workstations * Set-Top Boxes

Elecena nie prowadzi sprzedaży elementów elektronicznych, ani w niej nie pośredniczy.

Produkt pochodzi z oferty sklepu