µP Supervisors with Separate V Reset and Manual Reset Outputs
Analog Devices
RSS
Sample
- Darmowa próbka
- MPN:
- MAX6455
- Producent:
- ANALOG DEVICES
- Dodany do bazy:
- Ostatnio widziany:
Sugerowane produkty dla max6453
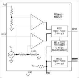
The MAX6453–MAX6456 are low-power, dual-voltage µP supervisors featuring separate VCC reset and manual reset outputs. The dual outputs support both soft-system reset (interrupt) and hard-system reset (reboot) functions. The reset output asserts when any of the monitored voltages falls below its specified threshold and remains asserted for the reset timeout (140ms min) after all voltages exceed their respective reset thresholds. All devices are offered with nine factory-fixed reset thresholds for monitoring primary system voltages (VCC) from 1.8V to 5V and an adjustable reset input for monitoring a secondary system voltage down to 0.63V.
Each device has a manual reset input, a VCC reset output, and a manual reset output. The MAX6453/MAX6454 manual reset output asserts when the manual reset input is low. It remains asserted for the manual reset timeout period (140ms min) after the manual reset input transitions high. The MAX6453/MAX6454 manual reset input controls only the manual reset output and does not affect the VCC reset output.
The manual reset input of the MAX6455/MAX6456 controls both the manual reset and VCC reset outputs. When the manual reset input is low for less than the extended setup timeout period, only the manual reset output asserts and remains asserted for the manual reset timeout period (140ms min) after the manual reset input transitions high. If the manual reset input is low for at least the extended setup timeout period, the reset output also asserts and remains asserted for the reset timeout period (140ms min) after the manual reset input transitions high. This enhanced feature allows the implementation of a soft/hard-system reset combination.
The MAX6453/MAX6455 have active-low, push-pull reset and manual reset outputs, and the MAX6454/MAX6456 have active-low, open-drain reset and manual reset outputs. All devices are available in small SOT23-6 packages and are fully specified over the extended temperature range (-40°C to +85°C).
Applications
* Cable/DSL Modems * Consumer Electronics * DVD Players * Industrial Equipment * Medical Devices * MP3 Players * Set-Top Boxes
* Precision Factory-Set Reset Thresholds From 1.6V to 4.6V
* Adjustable Threshold to Monitor Voltages Down to 0.63V
* Manual Reset Input with Extended Setup Period
* Immune to Short Voltage Transients
* Low 6µA Supply Current
* Guaranteed Valid Reset Down to VCC = 1.0V
* Active-Low RESET (Push-Pull or Open-Drain) Outputs
* 140ms (min) Reset Timeout Period
* Small SOT Package
Elecena nie prowadzi sprzedaży elementów elektronicznych, ani w niej nie pośredniczy.
Produkt pochodzi z oferty sklepu Analog Devices