High-Voltage, Low-Current Voltage Monitors in SOT Packages
Analog Devices
RSS
Sample
- Darmowa próbka
- MPN:
- MAX6459
- Producent:
- ANALOG DEVICES
- Dodany do bazy:
- Ostatnio widziany:
Sugerowane produkty dla components*
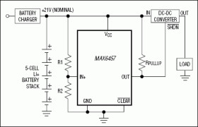
The MAX6457–MAX6460 high supply voltage, low-power voltage monitors operate over a 4V to 28V supply voltage range. Each device includes a precision bandgap reference, one or two low-offset voltage comparators, internal threshold hysteresis, power-good or reset timeout options, and one or two high-voltage open-drain outputs. Two external resistors (three for window detection) set the trip threshold voltages.
The MAX6457 is a single voltage monitor for undervoltage or overvoltage detection. A logic-based clear input either latches the output for overvoltage applications or allows the device to operate in transparent mode. The MAX6458 includes two comparators (one overvoltage and one undervoltage) for window detection and a single output to indicate if the monitored input is within an adjustable voltage window. The MAX6459 includes dual overvoltage/undervoltage comparators with two independent comparator outputs. Use the MAX6459 as a window comparator with separate undervoltage and overvoltage outputs or as two independent, single voltage monitors. The MAX6460 includes a single comparator and an internal reference, and can also accept an external reference. The inverting and noninverting inputs of the comparator are externally accessible to support positive or negative voltage monitors and to configure the device for active-high or active-low output logic.
The MAX6457/MAX6458 offer fixed timing options as a voltage detector with a 50µs typical delay or as a reset circuit with a 90ms minimum reset timeout delay. The monitored input must be above the adjusted trip threshold (or within the adjusted voltage window for the MAX6458) for the selected timeout period before the output changes state. The MAX6459/MAX6460 offer only a fixed 50µs timeout period. Internal threshold hysteresis options (0.5%, 5%, and 8.3% for the MAX6457/MAX6458/MAX6459, and 0.5% for the MAX6460) reduce output chatter in noise-sensitive applications. Each device is available in a small SOT23 package and specified over the extended temperature range of -40°C to +125°C.
Applications
* Automotive * Industrial * Multicell Battery-Stack Powered Equipment * Networking * Notebooks, eBooks * Overvoltage Monitoring/Protection * Telecom * Undervoltage Monitoring/Shutdown * Window Voltage Detection Circuitry
* Wide Supply Voltage Range, 4V to 28V* Internal 2.25V ±2.5% Reference* Low Current (3.5µA, typ at 12V)* Open-Drain n-Channel Output (28V Compliant)* Internal Threshold Hysteresis Options (0.5%, 5%, 8.3%)* Two IN-to-OUT Timeout Period Options (50µs, 150ms)* Internal Undervoltage Lockout* Immune to Short Voltage Transients* Small SOT23 Packages* Few External Components* Fully Specified from -40°C to +125°C* Enables Functional Safety at System Level* AEC-Q100 Qualified (MAX6459UTA/V+ only)
Elecena nie prowadzi sprzedaży elementów elektronicznych, ani w niej nie pośredniczy.
Produkt pochodzi z oferty sklepu Analog Devices