elecena.pl

Precision Temperature Monitor for DDR Memory Modules

Analog Devices

Precision Temperature Monitor for DDR Memory Modules RSS Sample
  • Darmowa próbka
MPN:
MAX6604
Producent:
ANALOG DEVICES
Dodany do bazy:
Ostatnio widziany:
Zmiana ceny:
-100% (22.01.2025)
Poprzednia cena:
1.52

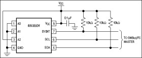
The MAX6604 high-precision temperature sensor is designed for thermal monitoring functions in DDR memory modules. The device is readable and programmable through the 2-wire SMBus/I²C-compatible interface. Three address inputs set the bus address for the temperature sensor to provide up to eight devices on one bus.

The internal thermal sensor continuously monitors the temperature and updates the temperature data eight times per second. The master can read the temperature data at any time. Since the thermal sensor is located on the memory module, temperature data recorded accurately represents the temperature of the components on the module. Consequently, the MAX6604 provides a much more accurate measurement of module temperature than techniques involving temperature sensors on the motherboard. In addition, the device responds more quickly to temperature changes on the module than a motherboard sensor.

The MAX6604 also features an interrupt-output indicator for temperature-threshold monitoring. The threshold levels are programmable through the digital interface.

The MAX6604 operates from -20°C to +125°C, and is available in JEDEC-standard 8-pin TSSOP and 8-pin TDFN (2mm x 3mm) packages.

Applications

* Desktop Computers * Memory Modules * Networking Equipment * Notebook Computers * Workstations

* JEDEC Compliant

* ±1°C Temperature-Monitoring Accuracy

* Overtemperature Interrupt with Programmable Threshold

* +2.7V to +3.6V Operating Voltage Range

* SMBus/I²C-Compatible Interface

* 300µA Typical Operating Current

* 3µA Typical Shutdown Current

* -20°C to +125°C Operating Temperature Range

* 8-Pin TSSOP and 8-Pin TDFN (2mm x 3mm) Packages

Elecena nie prowadzi sprzedaży elementów elektronicznych, ani w niej nie pośredniczy.

Produkt pochodzi z oferty sklepu